onsemi NXH800A100L4Q2F2xxG 3-Level-ANPC-Q2Pack-Module
onsemi NXH800A100L4Q2F2xxG 3-Level-ANPC-Q2Pack-Module sind leistungsintegrierte Module (PIMs), die eine einzelne A-Typ-NPC-Stufe enthalten, die leistungsstarke FS4-IGBTs von 1.000 V und robuste antiparallelgeschaltete extrem schnelle Dioden von 1.000 V. Das Modul enthält einen NTC-Thermistor. Die NXH800A100L4Q2F2xxG Bauteile mit hoher Dichte von onsemi verfügen über niedrige Schaltverluste zur Reduzierung der Systemverlustleistung, ein niedriges induktives Layout und niedrige Gehäusehöhen. Diese IGBT-Module werden in einem großen Temperaturbereich von -40°C bis +175°C betrieben.Merkmale
- Extrem effizienter Trench mit Field-Stop-Technologie
- Geringer Schaltverlust reduziert die Systemverlustleistung
- Das Moduldesign bietet eine hohe Leistungsdichte
- Niedriges induktives Layout
- Niedrige Gehäusehöhe
- Bleifreies Bauteil
Applikationen
- Solar-Wechselrichter
- Unterbrechungsfreie Stromversorgungssysteme (USV)
Technische Daten
- Maximale periodische Spitzensperrspannung: 1.000 V
- Maximaler kontinuierlicher Durchlassstrom: 238 A
- Maximaler periodischer Spitzendurchlassstrom: 714 A
- Maximale Verlustleistung: 565 W
- Kriechstrecke: 12,7 mm
- -40 °C bis +175 °C Betriebstemperaturbereich
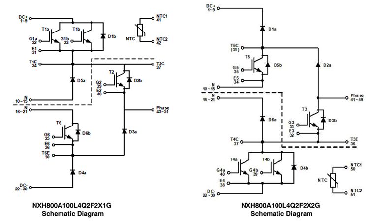
Schaltpläne
Pin-Anschlüsse
Veröffentlichungsdatum: 2024-11-06
| Aktualisiert: 2024-12-04
