Texas Instruments TLC69628-Q1 48-Kanal-LED-Treiber
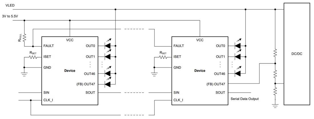
Der TLC69628-Q1 48-Kanal-LED-Treiber von Texas Instruments bietet eine bis zu 16-Bit-LED-PWM-Steuerung auf individueller Pixelebene. Eine zusätzliche 7-Bit-Punktkorrektur (DC) ist für jeden Kanal ebenfalls implementiert, um den Spitzenstrom zu steuern. Jedes Bauteil teilt einen Datenstrom über eine Serielle Peripherieschnittstelle (SPI), die bis zu 511 Bauteile unterstützt. Die Schnittstelle ist Software-kompatibel mit LED-Treibern derselben Gruppe, die auf verschiedenen Applikationsszenarien basierend auf dem LED-Strom und der gesamten LED-Anzahl angewendet werden können.Zur Optimierung des systematischen Gesamtwirkungsgrads ist der TLC69628-Q1 von Texas Instruments mit einem adaptiven Spannungsreserven-Steuerungsschema (AHVC) zur Optimierung der Spannungsreserve über jeden Kanal und jedes Bauteil ausgestattet. Nur der OUT47-Pin vom letzten Bauteil der Verkettung muss als FB-Pin programmiert werden, um die LED-Versorgungsspannung von DC/DC zu optimieren.
Merkmale
- AEC-Q100-qualifiziert für Fahrzeuganwendungen
- Klasse 1: -40 °C bis +125 °C Umgebungsbetriebstemperatur
- HBM-Bauteilklassifikation Stufe H1C
- CDM-Bauteilklassifikation Stufe C4B
- Ausgelegt für funktionale Sicherheit
- Für funktionale Sicherheitsapplikationen ausgelegt
- Dokumentation zur Unterstützung des Systemdesigns gemäß ISO 26262 bis ASIL B verfügbar
- 48 integrierte Stromsenken
- Programmierbare 16-Bit-PWM-/Hybrid-Verdunkelung
- Programmierbare 7-Bit-Analog-Punktkorrektur (DC)
- Maximaler Ausgangsstrom/Spannung von 60mA/16V
- Integrierter 33 MHz Oszillator
- 16-Bit-PWM-Ausgang bei 500 Hz
- > 20 kHz Aktualisierungsrate mit verbessertem Spektrum (ES) PWM
- Hochgeschwindigkeits-Kommunikation
- Serielle Peripherieschnittstelle (SPI)
- Datenraten bis 17 Mbps
- Optimierung der Energieeffizienz
- Adaptive Spannungsreserven-Steuerung (AHVC)
- Stromsparmodus (PSM) des Bauteils
- EMI-Mitigation
- Schnittstelle: Programmierbare Buffer-Antriebsfähigkeit
- Stromsenken: Phasenverschiebung/Frequenzspreizung
- Schutz und Diagnose:
- LED: Offene/Kurzschlusserkennung/Zustandsprüfung
- Stromsenke: benachbarte Pin-Kurzschluss-/Zustandsprüfung
- Schnittstelle: CRC/Befehlsfehler/Timeout-Fehler
- Bauteil: Unterspannung/ISET außerhalb des Bereichs/Übertemperaturschutz/Speicher-CRC/OTP-CRC/OSC-Watchdog
Applikationen
- Zentrales Automotive-Informationsdisplay
- Display von Automotive-Kombiinstrumenten
- Automotive-Head-Up-Display
Vereinfachtes Schaltschema
Veröffentlichungsdatum: 2025-05-13
| Aktualisiert: 2025-09-19
