Texas Instruments TLC69637-Q1 48-Kanal-LED-Treiber

TLC69637-Q1 48-Kanal-LED-Treiber von Texas Instruments bieten eine bis zu 16-Bit-LED-PWM-Steuerung auf individueller Pixelebene. Eine zusätzliche 7-Bit-Punktkorrektur (DC) ist für jeden Kanal ebenfalls implementiert, um den Spitzenstrom zu steuern. Jedes Bauteil teilt einen Datenstrom über eine Serielle Peripherieschnittstelle (SPI), die bis zu 511 Bauteile unterstützt. Die Schnittstelle ist Software-kompatibel mit LED-Treibern derselben Gruppe, die auf verschiedenen Applikationsszenarien basierend auf dem LED-Strom und der gesamten LED-Anzahl angewendet werden können.

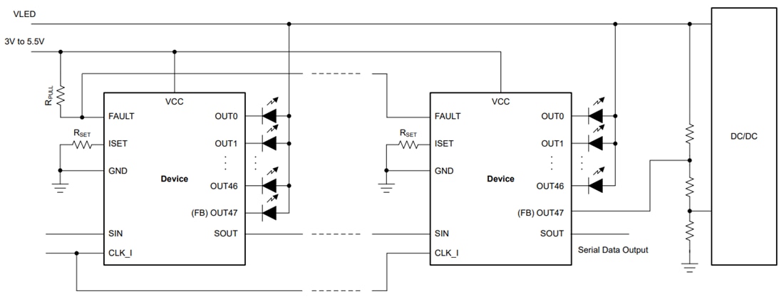
Zur Optimierung des systematischen Gesamtwirkungsgrads verfügt der TLC69637-Q1 von Texas Instruments über ein adaptives Spannungsreserven-Steuerungsschema (AHVC) zur Optimierung der Spannungsreserve über jeden Kanal und jedes Bauteil. Nur der OUT47-Pin vom letzten Bauteil der Verkettung muss als FB-Pin programmiert werden, um die LED-Versorgungsspannung von DC/DC zu optimieren.

Merkmale

  • AEC-Q100-qualifiziert für Fahrzeuganwendungen
    • Klasse 1: -40 °C bis +125 °C Umgebungsbetriebstemperatur
    • HBM-Bauteilklassifikation Stufe H1C
    • CDM-Bauteilklassifikation Stufe C4B
  • Fähig zur funktionalen Sicherheit, mit Dokumentation zur Unterstützung des Designs von funktionalen Systemen
  • 48 integrierte Stromsenken
    • Programmierbare 16-Bit-PWM-/Hybrid-Verdunkelung
    • Programmierbare 7-Bit-Analog-Punktkorrektur (DC)
    • Maximaler Ausgangsstrom/Spannung von 100 mA/16 V
  • Integrierter 33-MHz-Oszillator
    • 16-Bit-PWM-Ausgang bei 500 Hz
    • > 20 kHz Aktualisierungsrate mit verbessertem Spektrum (ES) PWM
  • Hochgeschwindigkeits-Kommunikation
    • Serielle Peripherieschnittstelle (SPI)
    • Datenraten bis 17 Mbps
  • Optimierung der Energieeffizienz
    • Adaptive Spannungsreserven-Steuerung (AHVC)
    • Stromsparmodus (PSM) des Bauteils
  • EMI-Mitigation
    • Schnittstelle: Programmierbare Buffer-Antriebsfähigkeit
    • Stromsenken: Phasenverschiebung/Frequenzspreizung
  • Schutz und Diagnose:
    • LED: Offene/Kurzschlusserkennung/Zustandsprüfung
    • Stromsenke: benachbarte Pin-Kurzschluss-/Zustandsprüfung
    • Schnittstelle: CRC/Befehlsfehler/Timeout-Fehler
    • Bauteil: Unterspannung/ISET außerhalb des Bereichs/Überhitzungsschutz

Applikationen

  • Zentrales Automotive-Informationsdisplay
  • Display von Automotive-Kombiinstrumenten
  • Automotive-Head-Up-Display

Vereinfachtes Schaltbild

Schaltplan - Texas Instruments TLC69637-Q1 48-Kanal-LED-Treiber
Veröffentlichungsdatum: 2025-05-14 | Aktualisiert: 2025-05-23