Power Integrations LNK3604 LinkSwitch-XT2 Offline Schalt-ICs
Die Offline Schalt-ICs LNK3604 LinkSwitch-XT2 von Power Integrations sind energieeffiziente ICs mit geringem Stromverbrauch und integriertem Schutz auf Systemebene. Im LinkSwitch-XT2 sind ein 725V-Leistungs-MOSFET, Oszillator, eine einfache ON/OFF-Schaltung und eine Hochspannungs-Schaltstromquelle. Zu den Zusatzfunktionen auf dem monolithischen IC gehören Frequenzjitter, Strombegrenzung (Cycle-by-Cycle) und eine Übertemperaturabschaltung. Start- und Betriebsstrom werden direkt vom DRAIN-Pin bezogen, was den Bedarf an Vorstromwicklung und zugehöriger Beschaltung eliminiert.The LinkSwitch-XT2 Off-Line Switcher ICs are offered in PDIP-8C, SMD-8C, and SO-8C packages for design flexibility.
Merkmale
- Easy to Design
- Low component count switcher solution
- Selectable device current limit
- Fully integrated auto-restart for short-circuit and open-loop protection
- Optional self-biased supply
- Frequency jittering greatly reduces EMI
- Meets HV creepage requirements between DRAIN and all other pins both on the PCB and at the package
- Pin-out simplifies PCB heat sinking
- Features Superior to Linear/RCC
- Output overvoltage protection (OVP)Input overvoltage line protection (OVL)
- Hysteretic over-temperature protection (OTP)
- Extended creepage between the DRAIN pin and all other pins improves field reliability
- 725V MOSFET rating series (LNK3604) for excellent surge withstand
- 900V MOSFET rating series (LNK3694, LNK3696) for industrial design or extra safety margin
- Extremely low component count enhances reliability
- Allows single-sided PCB and full SMD manufacturability
- EcoSmart™ – Extremely Energy-Efficient
- Easily meets all global energy efficiency regulations
- No-load consumption <100mW without bias winding at 265VAC
- Input (<10mW with bias winding)
- ON/OFF control provides constant efficiency to very light loads
Applikationen
- Supplies for appliances, industrial systems, and metering
- Flyback converters
Power & Package Options
Functional Block Diagram
Additional Resources
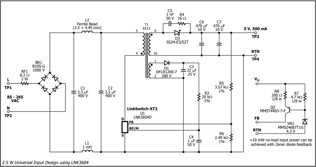
Application Example
Veröffentlichungsdatum: 2017-01-12
| Aktualisiert: 2022-05-25
