Power Integrations TinySwitch™-5 Switcher ICs
Power Integrations TinySwitch™-5 Switcher ICs are integrated offline switchers with EcoSmart™ technology. The TinySwitch-5 unleashes up to 175W output and achieves 92% efficiency in classic flyback architecture. TinySwitch-5 Switcher ICs feature an advanced control engine that seamlessly manages switching frequency and power delivery to maximize efficiency even at light loads. This efficiency enables power supplies that easily meet the light-load power consumption limit of 300mW set by the European Commission Energy-related Products (ErP) Directive 2009/125/EC. These Power Integrations ICs accomplish this efficiency while delivering up to 220mW output power for display, controls, and communications functions. An enhanced thermal package means that TinySwitch-5 ICs can deliver up to 75W without a heatsink.Features
- Highly integrated, compact footprint
- 725V robust silicon MOSFET provides excellent surge withstand
- Up to 150kHz switching frequency for minimized transformer size
- EcoSmart energy efficient
- Up to 92% efficient, flat across the load range
- <30mW no-load power at 230VAC, including line sense
- Up to 210mW output power for 300mW input (230VAC)
- Lossless primary current sensing
- Reduced part count, design flexibility
- Frequency jitter reduces EMI filter size
- Integrated soft-start minimizes start-up stress
- Adjustable switching frequency
- ILIM selection without extra components
- Extensive protection
- Auto-restart limits power delivery to <3% during overload faults
- Output short-circuit, overload, and overvoltage protection
- Line undervoltage (UV) detection prevents turn-off glitching
- Simple, fast AC reset
- Line overvoltage (OV) shutdown
- Accurate thermal shutdown with large hysteresis (OTP)
- Package options
- eSOP™-12 package (K suffix)
- 25W to 75W output power at 400VDC, 22W to 70W at 230VAC, 15W to 45W from 85VAC to 265VAC
- Low-profile surface-mount package, ultra-slim designs
- Supports wave or reflow soldering
- PCB cooling via SOURCE pin and exposed pad for low EMI
- eDIP™-12 package (V suffix)
- 25W to 75W output power at 400VDC, 22W to 70W at 230VAC, 15W to 45W from 85VAC to 265VAC
- Low-profile horizontal orientation for ultra-slim designs
- Suitable for a top heatsink and reflow
- Thermal impedance equivalent to a TO-220 package
- eSIP™-7 package (E suffix)
- 120W to 190W output power at 400VDC, 105W to 175W at 230VAC, 70W to 120W from 85VAC to 265VAC
- Vertical orientation for minimum PCB footprint
- Simple heatsink mounting using a clip
- Thermal impedance equivalent to a TO-220 package
- Provides an extended power range
- eSOP™-12 package (K suffix)
Applications
- Appliances
- Consumer products
- Computing
- Communications
- Medical
- Industrial power supplies
- Utility meters
- Smart grids
Resources
- Application Note AN-112 - TinySwitch-5 Family Design Guide
- Design Example Report DER-1040 - 36W Isolated Flyback Power Supply Using TinySwitch-5 (TNY5075K)
- Design Example Report DER-1027 - 120W Isolated Flyback Power Supply Using TinySwitch-5 (TNY5077E)
- Reference Design Report RDR-1016 - 26.5W Dual Output Isolated Flyback Power Supply Using TNY5073K
Videos
TinySwitch Family Feature Comparison
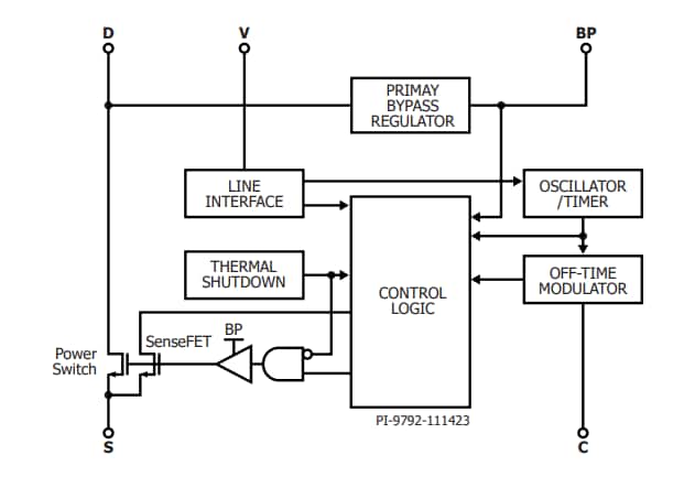
Functional Block Diagram
Typical Flyback Application
Veröffentlichungsdatum: 2025-03-21
| Aktualisiert: 2025-09-11
