ROHM Semiconductor BM2SC125FP2-LBZ Quasi-Resonanz-AC/DC-Wandler

Der ROHM Semiconductor  BM2SC125FP2-LBZ Quasi-Resonanz-AC/DC-Wandler ist ein IC mit hohem Wirkungsgrad, der ein   1.700 V Siliziumkarbid (SiC) -MOSFET integriert, wodurch er sich ideal für isolierte Hochspannungs-Stromversorgungsapplikationen eignet. Dieses Gerät wurde für den direkten Betrieb von der AC-Leitung entwickelt und ist für den Einsatz in  Haushaltsgeräten, Industrieanlagen und  Energieinfrastruktur-Systemen  optimiert, wo eine kompakte Größe, ein geringer Leistungsverlust und eine langfristige Zuverlässigkeit unerlässlich sind. Die quasi-resonante Schalttopologie reduziert Schaltgeräusche und verbessert den Wirkungsgrad, während integrierte Funktionen wie   Soft-Start,   Frequenzsprung und umfassende Schutzschaltungen (einschließlich Überstrom, Überspannung, Überlast und Übertemperaturschutz) einen sicheren und stabilen Betrieb gewährleisten. Der BM2SC125FP2-LBZ von ROHM Semiconductor ist in einem  TO-263-7L-Gehäuse untergebracht und vereinfacht das Stromversorgungsdesign, indem Externe Komponenten minimiert und Layouts mit hoher Dichte ermöglicht werden, wodurch er eine robuste Lösung für die Leistungselektronik der nächsten Generation ist.

Merkmale

  • Langfristiges Support-Produkt für Industrieapplikationen
  • TO263-7L 10,18 mm x 15,5 mm x 4,43 mm Gehäuse
  • Integrierter 1.700 V SiC-MOSFET
  • Quasi-resonanter Typ (niedrige EMI)
  • Frequenzreduzierungsfunktion
  • Geringer Stromverbrauch von 19 µA im Standby
  • Burst-Betrieb bei geringer Last
  • QUELL-Pin Ausblenden der ansteigenden Flanke
  • VCC-Unterspannungssperre (UVLO)
  • VCC-Überspannungsschutz (OVP)
  • Überstromschutzschaltung pro Zyklus
  • Soft-Start-Funktion
  • ZT-Pin Trigger-Maskenfunktion
  • ZT-OVP
  • BR UVLO
  • RoHS-konform

Applikationen

  • Haushaltsgeräte
  • Industrie-Ausstattung
  • Unterhaltungselektronik
  • Energie und Infrastruktur
  • Universal-AC/DC-Netzteile

Technische Daten

  • Betriebsspannungsbereiche der Stromversorgung
    • 15,0 V bis 27,5 V für VCC
    • 1.700 V max. für Drain
  • Maximale Betriebsfrequenz: 120 kHz (typisch)
  • Typischer Betriebsstrom
    • 800 µA normal
    • 500 µA Burst
  • -40 °C bis +105 °C Betriebstemperaturbereich

Typische Applikations-Schaltung

Applikations-Schaltungsdiagramm - ROHM Semiconductor BM2SC125FP2-LBZ Quasi-Resonanz-AC/DC-Wandler

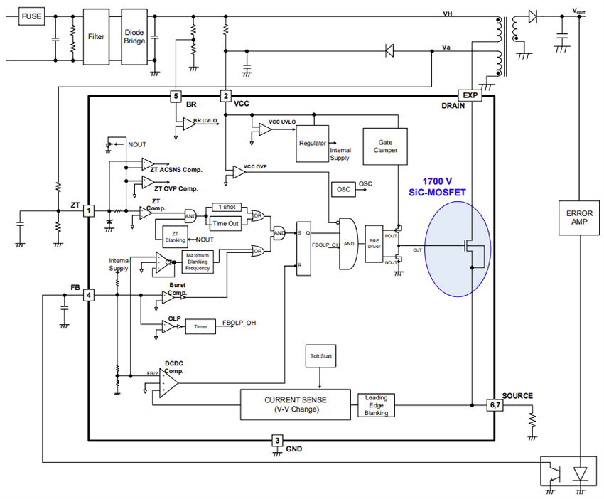
Blockdiagramm

Blockdiagramm - ROHM Semiconductor BM2SC125FP2-LBZ Quasi-Resonanz-AC/DC-Wandler
Veröffentlichungsdatum: 2025-05-20 | Aktualisiert: 2025-06-13