Texas Instruments TPS546E25 50 A Synchroner Abwärtswandler
Texas Instruments TPS546E25 50 A Synchroner Abwärtswandler ist ein hochintegriert Abwärtswandler mit D-CAP4 Steuer-Topologie für ein schnelles Einschwingverhalten. Alle programmierbaren Parameter können als neue Standardwerte in NVM gespeichert und über die PmBus® -Schnittstelle konfiguriert werden, um die Anzahl externer Bauteile zu reduzieren. Pin-Strap-Optionen ermöglichen die Konfiguration als sekundär oder primär, Stapelposition und Stapelnummer Überstromgrenze Defekt DCM (nur einphasig) Position FCCM, internen oder externen RückkopplungsWiderstand Schaltfrequenz Auswahl oder Bereich der AusgangsSpannungwahl oder -bereich und Kompensation.Die Unterstützung PmBus Schnittstelle mit 1 MHz Uhr bietet eine praktische, standardisierte Digitalschnittstelle für die Konfiguration und Telemetrie wichtiger Parameter, einschließlich Ausgangsstrom, Ausgangsspannung und interner Plättchen-Temperatur. Je nach Systemanforderung kann die Reaktion auf Fehlerzustände auf „Abschalten“, „Neustart“ oder „Ignorieren“ eingestellt werden. Zwei, drei oder vier TPS546E25 Bauteile können miteinander verbunden werden, um bis zu 200 A auf einem Einfachausgang bereitzustellen.
Der TPS546E25 von Texas Instruments kann den internen 4,5 V LDO mit einer externen 5 V Versorgung über die Pins VDRV und VCC übersteuern, um den Wirkungsgrad zu verbessern, die Verlustleistung zu reduzieren und das Starten mit einer niedrigeren Eingangsspannung zu ermöglichen. Der TPS546E25 ist ein bleifreies Bauelement und ist ohne Ausnahme RoHs-konform.
Merkmale
- Eingangsspannung von 2,7 V bis 18 V mit externer Vorspannung
- Eingangsspannung von 4 V bis 18 V ohne externe Vorspannung
- 0,4 V Spannung 5,5 V Ausgangsspannung
- Unterstützt 50 A einphasige oder 2 ×, 3 × oder 4 × gestapelte Konfigurationen
- Rdson_HS = 2.6mΩ, Rdson_LS = 1mΩ
- Betriebsfrequenz von 400 kHz bis 2 MHz (vier getrennte Einstellungen über die Stiftklemme, zusätzliche Einstellungen über PmBus)
- PmBus programmierbar
- Revision 1,5 ist kompatibel mit der PASSKEY- Sicherheitsfunktion
- Eingangsspannung, Ausgangsspannung Ausgangsstrom, Temperaturtelemetrie
- Programmierbarer Überstrom- Überspannungs- Unterspannungs- und Übertemperaturschutz
- Enthält eine einzelne Befehlsschreibfunktion in einer gestapelten Konfiguration
- Erweiterte Schreibschutzfunktion
- Nichtflüchtiger Speicher zur Speicherung von Konfigurationseinstellungen
- Zwei Methoden zur Programmierung der Ausgangsspannung
- Interner Widerstandsteiler (diskrete Einstellungen) mit durch Pin-Strapping ausgewählter Boot- Spannung
- Externer Widerstandsteiler (kontinuierliche Einstellungen) mit durch VBOOT ausgewählter StartSpannung
- Präzise Spannungsreferenz und differenzielle Fernerfassung für Genauigkeit Ausgangsgenauigkeit
- ± 0,5 % DAC -Genauigkeit von 0 °C bis 85 °C Anschluss
- ± 0,85 % VOUT-Toleranz von –40 °C bis 125 °C Anschluss
- Wählbarer FCCM/DCM nur in einer Phase
- Inbetriebnahme ohne PMBus-Kommunikation über Pin-Strapping
- Sicheres Hochfahren in vorgespanntem Ausgang
- Programmierbare Sanftanlauf-Zeit von 0,5 ms bis 16 ms
- D-CAP4-Steuertopologie mit einem schnellen Einschwingverhalten, die alle Keramik-Ausgangskondensatoren unterstützt
- Programmierbare interne Schleifenkompensation
- Wählbare Zyklus-für-Zyklus-Senkstrombegrenzung
- Open-Drain-Power-Good-Ausgang
Applikationen
- Server- und Cloud-Computing-POLs
- Hardwarebeschleuniger
- Netzwerk Schnittstelle Karte (NIC)
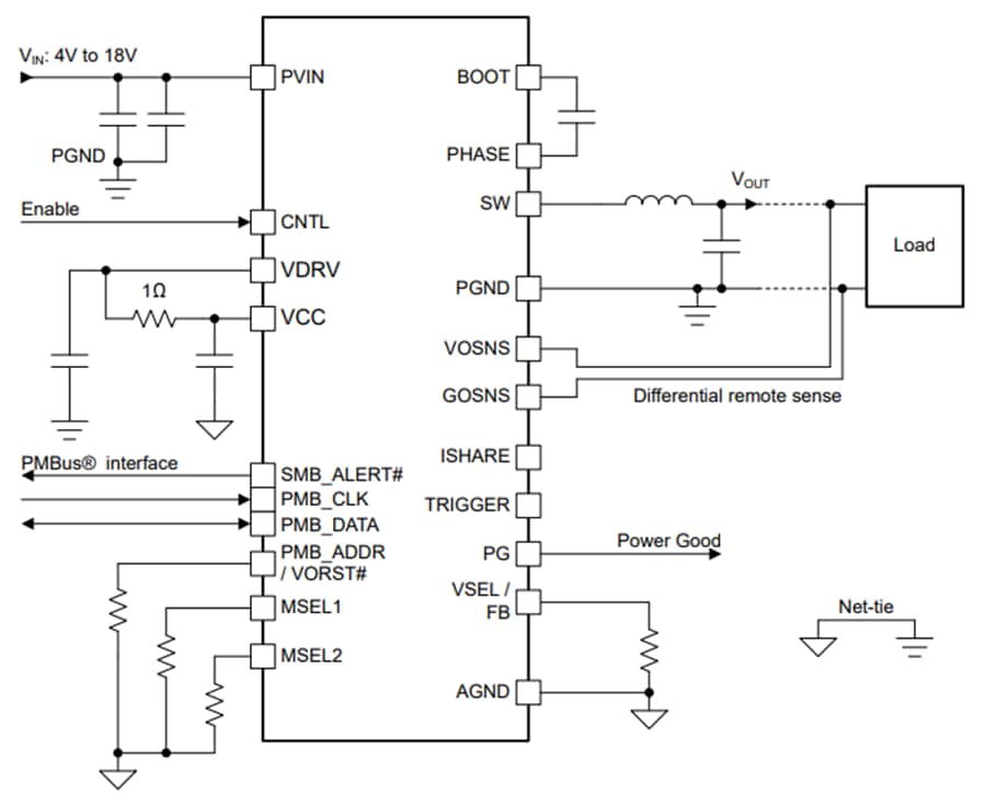
Vereinfachtes Schaltschema
