Qorvo QPA9510EVB 900 MHz GSM Evaluierungsboard
Qorvo QPA9510EVB 900 MHz GSM (Global System for Mobile Communications) Evaluierungsboard ist eine vollständig montierte Prüfungs- Plattform, die entwickelt wurde, um das Betriebsverhalten des QPA9510 Leistungsverstärker (PA) in GSM-Band Applikationen zu präsentieren. Die Karte ist speziell auf den Frequenzbereich von 865 MHz bis 928 MHz abgestimmt und integriert den QPA9510 -PA zusammen mit Vorspannungs- und SteuerSchaltungen, sodass Benutzer wichtige Parameter wie Gain, Ausgangsleistung, Wirkungsgrad und Linearität bewerten können. Qorvo QPA9510EVB verfügt über HF Eingangs- und Ausgangs-Anschlüsse für die nahtlose Integration mit Laborgeräten und unterstützt den Einzelversorgungsbetrieb (2,8 V bis 3,6 V) mit analoger Leistungssteuerung für dynamische Gain Einstellung. Das Layout der Platine spiegelt die empfohlenen Designpraktiken von Qorvowider und macht sie ideal für Prototyping, Systementwicklung und Betriebsverhalten in GSM und anderen drahtlosen Sub-GHz Applikationen.Merkmale
- Optimiert für 900 MHz GSM
- Enthält den QPA9510 PA mit integrierter Vorspannungs-Schaltung
- Vorgefertigtes HF Signal-Anschlussfähigkeit
- Bereit für Evaluierung von Betriebsverhalten
- Geeignet für Prototypen- und Entwicklungs-Zwecke
Applikationen
- 865 MHz bis 928 MHz FM Funk Applikationen
- 3 V GSM-Mobiltelefone
- GPRS kompatibel
- UHF- Applikationen
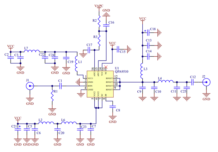
Schaltschema
Veröffentlichungsdatum: 2025-10-21
| Aktualisiert: 2026-03-19
