Qorvo QPB8896PCK-1 HF-Development Tool

Das QPB8896PCK-1 HF-Development Tool von Qorvo ist zur Evaluierung der QPB8896 HF-Verstärker ausgelegt. Dieses HF-Development Tool arbeitet in einem Frequenzbereich von 5 MHz bis 300 MHz.

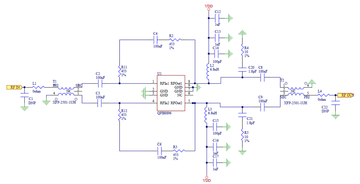
Evaluierungsboard-Schaltplan für QPB8896

Schaltplan - Qorvo QPB8896PCK-1 HF-Development Tool

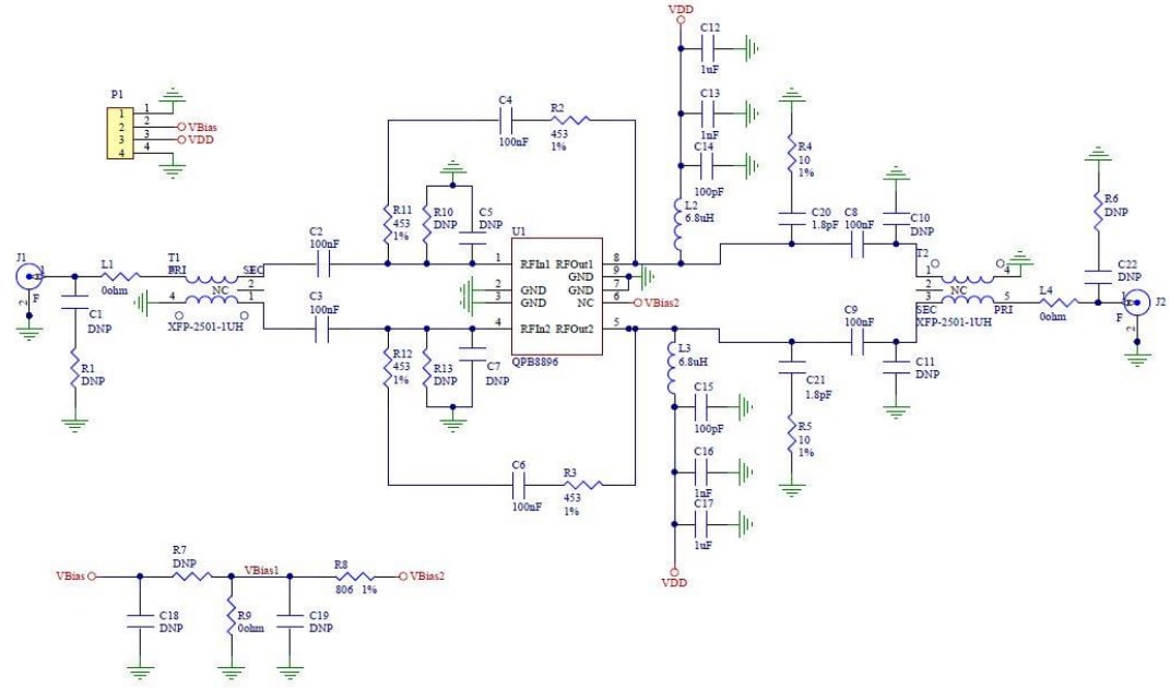
Typischer Applikationsschaltplan

Applikations-Schaltungsdiagramm - Qorvo QPB8896PCK-1 HF-Development Tool
Veröffentlichungsdatum: 2018-11-16 | Aktualisiert: 2023-02-02