Qorvo QPC4270PCK Evaluierungsboard
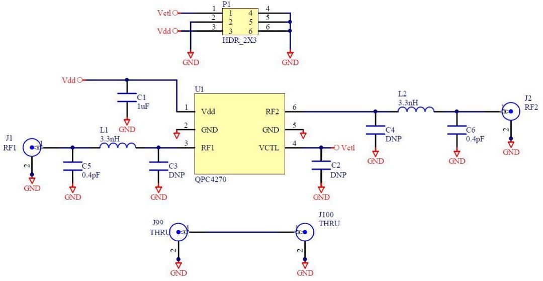
Das QPC4270PCK Evaluierungsboard von Qorvo ist eine Demonstrations- und Prototyping-Plattform, die auf dem QPC4270 absorptiven SPST-Schalter mit hoher Isolierung basiert. Das QPC4270PCK Evaluierungsboard von Qorvo dient als Referenzdesign für den QPC4270 und wird bei 1 MHz bis 3.300 MHz betrieben. Das Evaluierungsboard verfügt über vier 75-Ω-F-Steckverbinder und eine 6-Pin-Stiftleiste, die einen einfachen Zugriff auf die Pin-Signale des QPC4270 bieten.Merkmale
- Demonstrations- und Prototyping-Plattform basierend auf dem QPC4270 absorptiven SPST-Schalter mit hoher Isolierung
- Dient als Referenzdesign für den QPC4270
- Verfügt über vier 75-Ω-F-Steckverbinder und eine 6-Pin-Stiftleiste
Board-Schaltplan
Veröffentlichungsdatum: 2020-01-03
| Aktualisiert: 2024-09-16
