Qorvo QPF4530PCK-01 Evaluierungsboard
Das QPF4530PCK-01 Evaluierungsboard ist eine Demonstrations- und Prototyping-Plattform für das QPF4530 5-GHz-Wi-Fi®-Frontend-Modul (FEM). Das Qorvo QPF4530 FEM ist ein hochintegriertes Modul, das für Wi-Fi-6-Applikationen (IEEE 802.11ax) ausgelegt ist. Das QPF4530PCK-01 Evaluierungsboard verfügt über ein vorbestücktes QPF4530 in einem QFN-16-Gehäuse zusammen mit einer 7-Pin-Stiftleiste und SMA-Steckverbindern für das Senden, Empfangen und die externe Antenne.Weitere Ressourcen
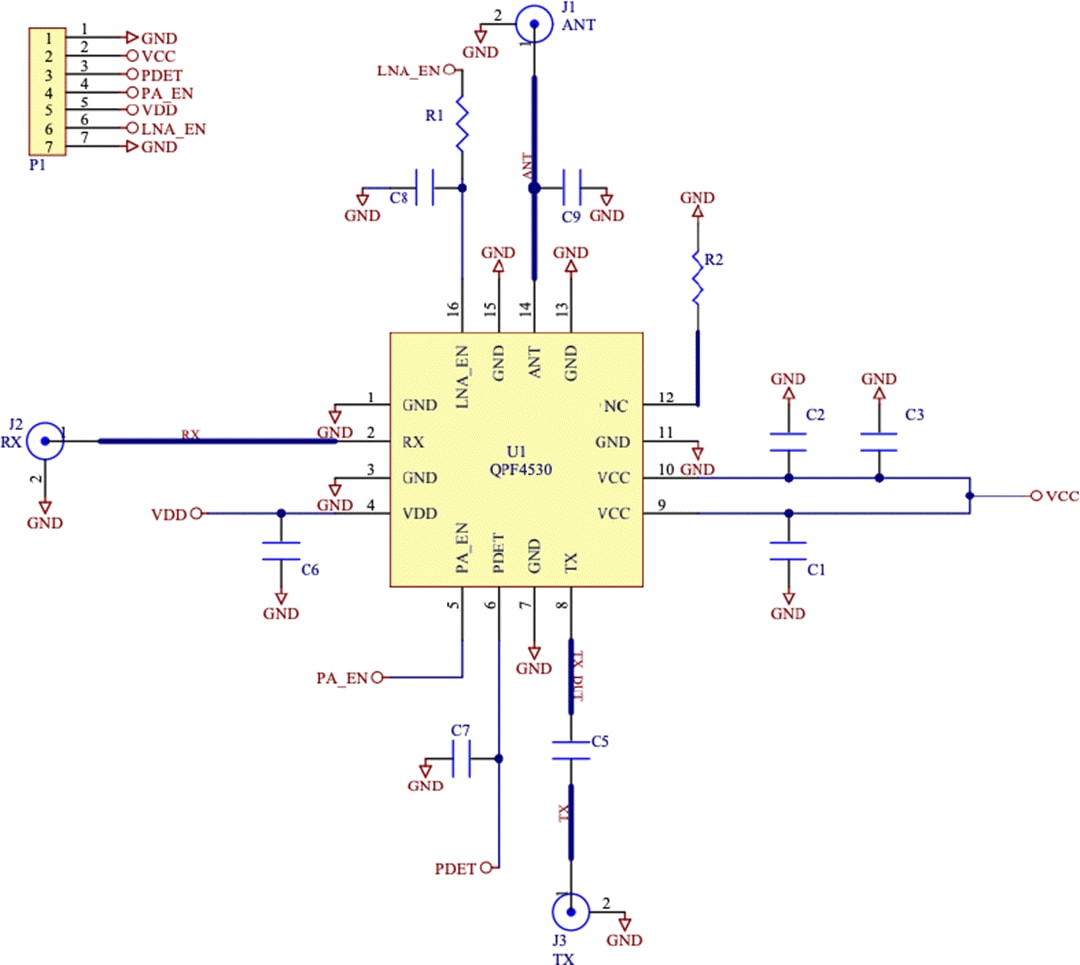
Schaltplan
Veröffentlichungsdatum: 2019-04-22
| Aktualisiert: 2023-11-14
