Qorvo QPL1240EVB Evaluierungsboards
Qorvo QPL1240EVB Evaluierungsboards evaluieren das Betriebsverhalten des QPL1240 GaAs-pHEMT-Differentialverstärker-ICs mit 75 Ohm. Das QPL1240EVB von Qorvo ist ein unverzichtbares TOOL für Ingenieure und Forscher in der Verstärkung. Das Board hat ein kompaktes Design und praktische Steckverbinder, die eine einfache Integration in verschiedene Applikationen ermöglichen. Testen Sie das Betriebsverhalten des QPL1240 in nachgeschalteten oder vorgeschalteten DOCSIS-Applikationen.Merkmale
- Ermöglicht eine einfache Evaluierung des QPL1240 extrem linearen 75-Ohm-GaAs-pHEMT-Differentialverstärker-ICs
- 5–1218MHz Große Betriebsbandbreite
- Kompaktes design für eine einfache integration in Testeinstellungen
- Praktische Steckverbinder für eine einfache Verwendung
- Ideal zum Testen der Leistung in nachgeschalteten und vorgeschalteten DOCSIS-Applikationen
Applikationen
- Charakterisierung der Leistung des QPL1240 in verschiedenen Umgebungen
- Debugging und Fehlerbehebung von Verstärkerdesigns
- Integration des QPL1240 in verschiedene Endprodukte und Systeme
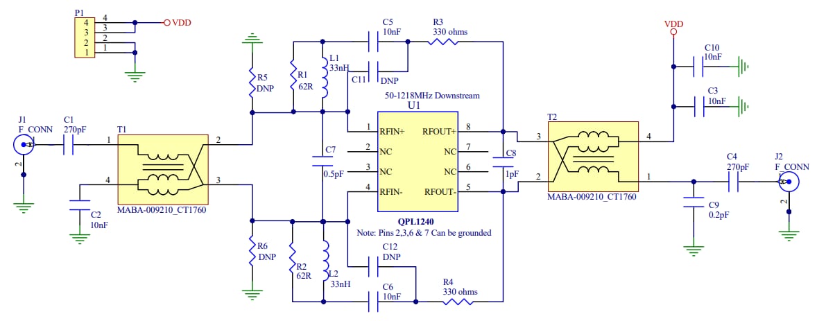
Schaltschema für Downstream
Veröffentlichungsdatum: 2023-02-01
| Aktualisiert: 2023-08-02
