Qorvo QPL1811EVB Evaluierungsboard
Das QPL1811EVB Evaluierungsboard von Qorvo ermöglicht Benutzern die Evaluierung des QPL1811 75-Ω-CATV-Verstärkers. Der QPL1811 75-Ω-CATV-Verstärker ist ein leistungsstarker DOCSIS 4.0 MMIC-Breitbandverstärker, der mit der GaAs-pHEMT-Technologie ausgelegt ist. Das QPL1811EVB-01 Evaluierungsboard von Qorvo bietet eine Frequenz von 50 MHz bis 1.800 MHz.Das QPL1811EVB Evaluierungsboard verfügt über einen vorbestückten QPL1811 von Qorvo in einem SOIC-8-Gehäuse. Das Evaluierungsboard hat eine Beispiel-Applikations-Schaltung, die ein schnelles Prototyping bei einem Einsatz in bestehende Designs ermöglicht.
Layout
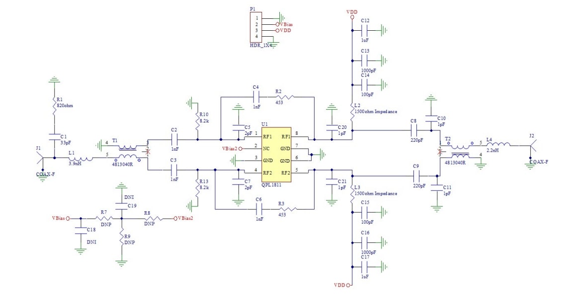
Schaltplan
Veröffentlichungsdatum: 2021-01-13
| Aktualisiert: 2022-03-11
