Qorvo QPL7420EVB CATV Verstärker IC Evaluierungsboard
Das Qorvo QPL7420EVB CATV Verstärker IC Evaluierungsboard demonstriert die Fähigkeiten der QPL7420 Verstärker-ICs für 75Ω CATV- und Satellitenanwendungen. Die QPL7420 CATV-GaAs-pHEMT-HF-Verstärker-ICs sind Single-Ended-Bauteile mit 20 dB Verstärkung und einem geringen Rauschen für Anwendungen im Upstream von 5 MHz bis 684 MHz und im Downstream von 47 MHz bis 1800 MHz. Bei Verwendung einer einzigen 5 V Stromversorgung können die QPL742020-IC in einem 3 mm 2 QFN-Gehäuse von 3 V bis 8 V eingesetzt werden (je nach Bedarf der Linearität).Applikationen
- DOCSIS 3.1
- 47 MHz bis 1800 MHz Downstream-Anwendungen
- 5 MHz bis 684 MHz Upstream-Anwendungen
- Head-End-CMTS-Anlagen
- Optische Knoten
- FTTH GPON und GEPON
- geräuscharme Satelliten-Verstärker
- Kabelmodems und Set-Top-Boxen
- Single-ended-Gain-Block
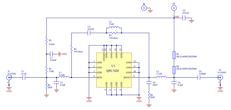
Schaltschema (47 MHz bis 1800 MHz)
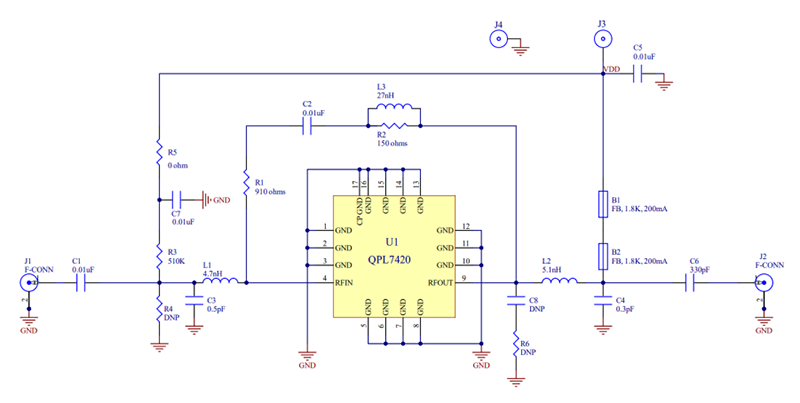
Rückleitungs Schaltschema (5 MHz bis 700 MHz)
Veröffentlichungsdatum: 2023-05-03
| Aktualisiert: 2023-05-10
