Renesas Electronics ISL7823x Kompakte Synchron-Abwärtsregler

Die Renesas/Intersil ISL7823x kompakten synchronen Abwärtsregler sind hocheffiziente, monolithische, synchrone DC-DC-Abwärtswandler. Der ISL78233 liefert 3 A, der ISL78234 4 A und der ISL78235 5 A mit kontinuierlichen Ausgangsströmen von einer Eingangsspannung von 2,7 bis 5,5 V. Die ISL7823x verwenden die Strommodus-Steuerarchitektur für einen Betrieb mit sehr niedrigem Tastverhältnis bei hoher Frequenz. Dies ermöglicht eine schnelle Einschwingzeit und eine ausgezeichnete Schleifenstabilität.

Merkmale

  • 2.7V to 5.5V input voltage range
  • 2MHz default switching frequency
  • 100ns guaranteed phase minimum on time for wide output regulation
  • Adjustable switching frequency from 500kHz to 4MHz
  • External synchronization from 1MHz to 4MHz
  • Optional PFM mode for light-load efficiency improvement
  • Very low ON-resistance HS/LS switches:
    • 35mΩ/11mΩ
  • Internal 1ms or adjustable external soft-start
  • Soft-stop output discharge during disable
  • OTP, OCP, output OVP, input UVLO protections
  • 1% reference accuracy over-temperature
  • Up to 95% efficiency
  • AEC-Q100 qualified (ISL78235)
  • Common pinout family allows migration from 3A to 5A without PCB change:
    • ISL78233: 3A
    • ISL78234: 4A
    • ISL78235: 5A

Applikationen

  • DC/DC POL modules
  • μC/μP, FPGA and DSP power
  • Video processor/SOC power
  • Li-ion battery powered devices
  • Automotive infotainment power

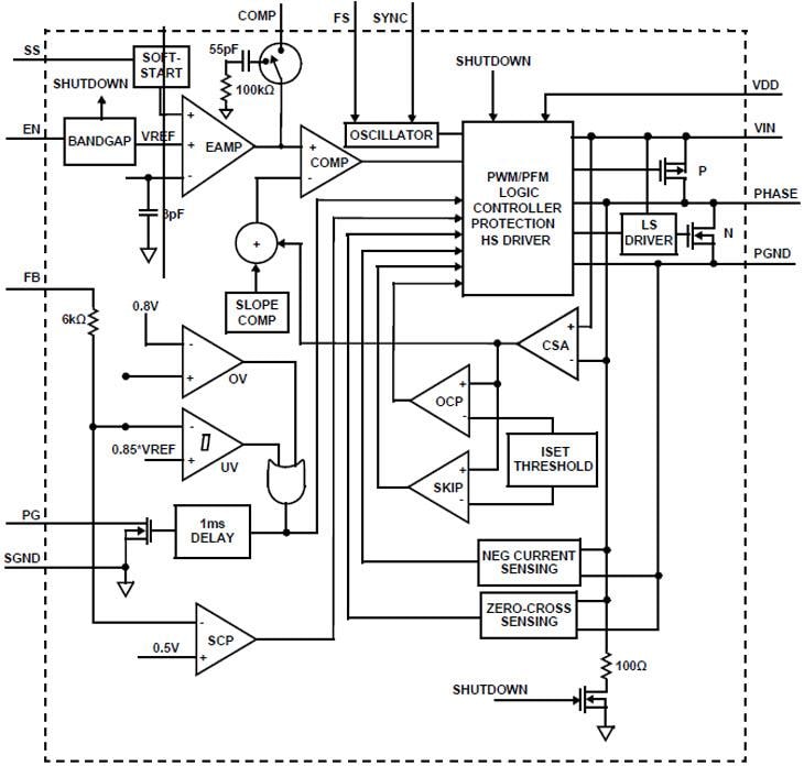
Block Diagram

Blockdiagramm - Renesas Electronics ISL7823x Kompakte Synchron-Abwärtsregler
Veröffentlichungsdatum: 2016-05-10 | Aktualisiert: 2023-06-20