Renesas Electronics ISL8025 / ISL8025A Synchronous Buck Regulators

Renesas Electronics ISL8025 / ISL8025A Synchronous Buck Regulators are highly efficient, monolithic, synchronous step-down DC/DC converters that can deliver 5A of continuous output current from a 2.7V to 5.5V input supply. These Intersil devices use current mode control architecture to deliver a very low duty cycle operation at high frequency with fast transient response and excellent loop stability. ISL8025 / ISL8025A integrates a very low ON-resistance P-Channel (45mΩ) high-side FET and N-Channel (19mΩ) low-side FET to maximize efficiency and minimize external component count. The 100% duty-cycle operation allows less than 225mV dropout voltage at 5A output current. The operation frequency of the pulse-width modulator (PWM) is adjustable from 500kHz to 4MHz. The default switching frequency, which is set by connecting the FS pin high, is 1MHz for the ISL8025 and 2MHz for the ISL8025A.

Features

  • 2.7V to 5.5V input voltage range
  • Very low ON-resistance FETs - P-channel 45mΩ and N-channel 19mΩ typical values
  • High-efficiency synchronous buck regulator with up to 95% efficiency
  • Pin-to-pin compatible with ISL8023 and ISL8024
  • 0.8% reference accuracy over-temperature/load/line
  • Complete BOM with as few as 3 external parts
  • Internal soft-start: 1ms or adjustable
  • Soft-stop output discharge during disable
  • Adjustable frequency from 500kHz to 4MHz - default at 1MHz (ISL8025), 2MHz (ISL8025A)
  • External synchronization up to 4MHz
  • Over-temperature, overcurrent, overvoltage, and negative overcurrent protection

Applications

  • DC/DC POL modules
  • μC/µP, FPGA and DSP power
  • Plug-in DC/DC modules for routers and switchers

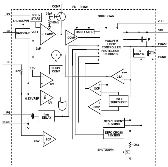
Block Diagram

Block Diagram - Renesas Electronics ISL8025 / ISL8025A Synchronous Buck Regulators
Veröffentlichungsdatum: 2013-11-12 | Aktualisiert: 2022-03-11