Renesas Electronics ISL3300x I2C-Bus-Buffer
Der ISL3300x I2C-Bus-Buffer mit Anstiegszeit-Beschleunigern von Renesas Electronics bietet die erforderliche Pufferung, um die Buskapazität über den in der I2C-Spezifikation spezifizierten Maximalwert von 400 pF hinaus zu erweitern. Die ISL3300x Buffer verfügen über eine Anstiegszeit-Beschleunigerschaltung zur Reduzierung des Stromverbrauchs von passiven Bus-Pull-up-Widerständen und zur Verbesserung der Datenratenleistung. Darüber hinaus enthalten die Bauteile eine Hot-Swap-Schaltung, um eine Beschädigung der Daten- und Taktleitungen zu verhindern, wenn I2C-Bauteile in eine unter Spannung stehende Backplane gesteckt werden. Die ISL33002 und ISL33003 fügen eine Pegelumsetzung für gemischte Versorgungsspannungs-Applikationen hinzu. Die ISL3300x I2C-Bus-Buffer werden bei Versorgungsspannungen von +2,3 V bis +5,5 V bei einem Temperaturbereich von -40 °C bis +85 °C betrieben.Merkmale
- I2C-kompatibler bidirektionaler 2-Kanal-Buffer
- Versorgungsbereich: +2,3 VDC bis +5,5 VDC
- Betrieb: >400 kHz
- Pufferung der Bus-Kapazität
- Anstiegszeitbeschleuniger
- Hot-Swap-Fähigkeit
- ±6 kV HBM-ESD-Schutz der Klasse 3 auf allen Pins
- ±12 kV HBM-ESD-Schutz auf SDA-/SCL-Pins
- Freigabe-Pin (ISL33001 und ISL33003)
- Logikpegelumsetzung (ISL33002 und ISL33003)
- READY-Logik-Pin (ISL33001)
- Beschleuniger-Deaktivierungs-Pin (ISL33002)
- Bleifreie (RoHS-konform) 8-Ld-SOIC- (nur ISL33001), 8-Ld-TDFN- (3 mm x 3 mm) und 8-Ld-MSOP-Gehäuse
- 2,1 mA (typisch) Niedriger Ruhestrom
- 0,5 µA (typisch) Niedriger Abschaltstrom
Applikationen
- I2C-Bus-Erweiterung und -Kapazitäts-Pufferung
- Server-Racks für Telekommunikation, Datenkommunikation und Computerserver
- Desktop-Computer
- Hot-Swap-Boardeinfügung und Bus-Isolierung
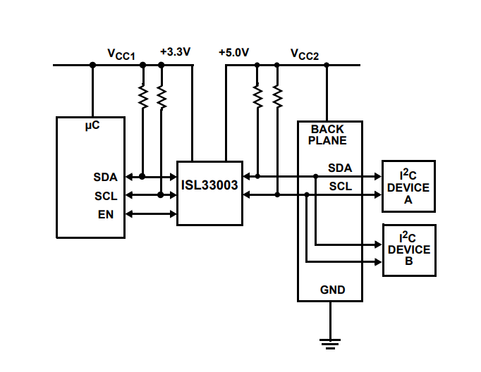
TYPISCHE ANWENDUNGSSCHALTUNG
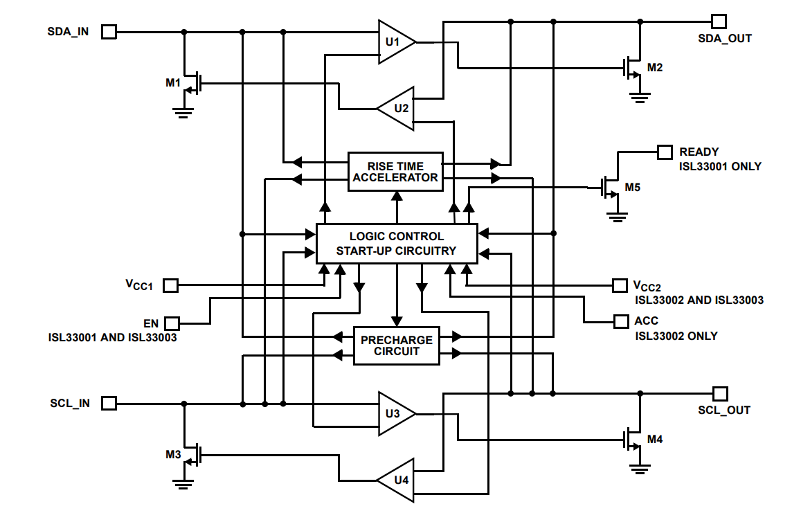
Blockdiagramm
Veröffentlichungsdatum: 2019-11-21
| Aktualisiert: 2023-09-26
