Renesas Electronics ISL80020x/ISL80015x Kompakte Synchron-Abwärtswandler
Renesas Electronics ISL80020x/ISL80015x Kompakte Synchron-Abwärtswandler sind hocheffizient und können von 2,7 V bis 5,5 V einen Dauerausgangsstrom von bis zu 2 A liefern. Der ISL80020x/ISL80015x verwendet eine Spitzenstrommodus-Steuerarchitektur, um einen Betrieb mit sehr niedrigem Tastverhältnis zu ermöglichen.Die ISL80020, ISL80020A, ISL80015 und ISL80015A Wandler integrieren MOSFETs mit sehr niedrigem RDS (ON) zur Maximierung des Wirkungsgrads. Die Notwendigkeit für einen Boot-Kondensator wird beseitigt, da der High-Side-MOSFET ein PMOS ist, wodurch die Anzahl externer Komponenten reduziert wird.
Das Bauteil ist in PWM (Pulsweitenmodulation) für ein schnelles Einschwingverhalten konfiguriert, wodurch das Ausgangsrauschen und die HF-Störungen reduziert werden. Die ISL80020x/ISL80015x werden in einem platzsparenden bleifreien 8-Pin-2 mmx2 mm-TDFN-Gehäuse mit einem freiliegenden Pad für eine verbesserte thermische Leistungsfähigkeit angeboten.
Merkmale
- VIN -Bereich 2,7 V bis 5,5 V
- IOUT (max.) ist 1,5 A oder 2 A
- Schaltfrequenz beträgt 1 MHz oder 2 MHz
- Überstromschutz und Kurzschluss-Sicherung
- Übertemperatur-/thermischer Schutz
- Negativer Stromschutz
- Power-Good und Freigabe
- 100 % Tastverhältnis (1 MHz)
- Interner Soft-Start und Soft-Stop
- VIN -Unterspannungssperre und VOUT -Überspannungsschutz
- Spitzenwirkungsgrad von bis zu 95 %
Applikationen
- Universal-POL
- Industrie-, Mess- und medizinische Geräte
- Telekommunikations- und Netzwerksysteme
- Spielkonsolen
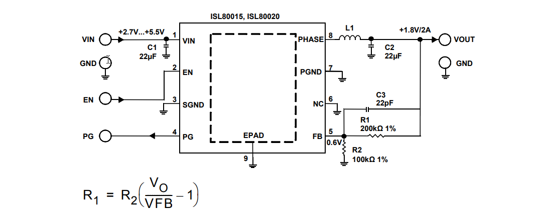
TYPISCHE APPLIKATIONS-SCHALTUNG
Veröffentlichungsdatum: 2020-02-04
| Aktualisiert: 2024-05-03
