Renesas Electronics ISL8088 Synchroner Abwärtsregler
Der Renesas Electronics ISL8088 synchrone Abwärtsregler ist ein dualer synchroner DC/DC-Abwärtsregler, der einen ununterbrochenen Ausgangsstrom pro Kanal bis 800 mA liefern kann. Der Versorgungsspannungsbereich von 2,75 V bis 5,5 V ermöglicht den Einsatz einer Li+-Einzelzelle, drei NiMH-Zellen oder eines geregelten 5-V-Eingangs. Die Strommodus-Steuerungsarchitektur ermöglicht einen Betrieb mit sehr niedrigem Tastverhältnis bei einer hohen Frequenz mit einem schnellen Einschwingverhalten und einer ausgezeichneten Schleifenstabilität. Der ISL8088 arbeitet bei einer Schaltfrequenz von 2,25 MHz und ermöglicht den Einsatz von kleinen, kostengünstigen Induktivitäten und Kondensatoren. Jeder Kanal ist für die Erzeugung einer Ausgangsspannung so niedrig wie 0,6 V optimiert.Der ISL8088 verfügt über einen benutzerkonfigurierbaren Modus für den betriebserzwungenen PWM-Modus (Pulsweitenmodulation) und PFM-Modus (Impulsfrequenzmodulation). Der erzwungene PWM-Modus-Betrieb reduziert Rauschen und HF-Störungen, während der PFM-Modus einen hohen Wirkungsgrad durch Reduzierung der Schaltverluste bei leichten Lasten bietet. Im PFM-Betriebsmodus ziehen beide Kanäle einen Gesamtruhestrom von nur 30 µA, wodurch ein hoher Wirkungsgrad bei geringer Last ermöglicht wird, um die Batterielaufzeit zu maximieren.
Der ISL8088 bietet ein Power-Good (PG) von 1 ms zur Überwachung beider Ausgänge beim Einschalten. Beim Abschalten entlädt der ISL8088 den Ausgangskondensator. Andere Funktionen umfassen einen internen digitalen Sanftanlauf, eine Freigabe für die Leistungssequenz, einen Überstromschutz und eine thermische Abschaltung.
Der ISL8088 wird in einem DFN-Gehäuse (Dual Flat No-Lead) von 3 mm x 3 mm mit einer maximalen Höhe von 1 mm angeboten.
Merkmale
- Strommodus mit interner Kompensation
- 100 % maximales Tastverhältnis für niedrigsten Dropout
- Wählbarer erzwungener PWM- und PFM-Modus
- Externe Synchronisierung von bis zu 4 MHz
- Einschalten mit vorgespanntem Ausgang
- Soft-Stopp-Ausgangsentladung während der Sperrung
- Interner digitaler Sanftanlauf von 2 ms
- Power-Good-Ausgang (PG) mit einer Verzögerung von 1 ms
- Gehäuseausführung: DFN-10
- Gehäuseabmessungen: 3 mm x 3 mm x 1 mm
Applikationen
- DC/DC-POL-Module
- µC/µP-, FPGA- und DSP-Leistung
- Plug-in-DC/DC-Module für Router und Schalter
- Prüf- und Messsysteme
- Mit Li-Ion-Batterien betriebene Geräte
- Barcode-Leser
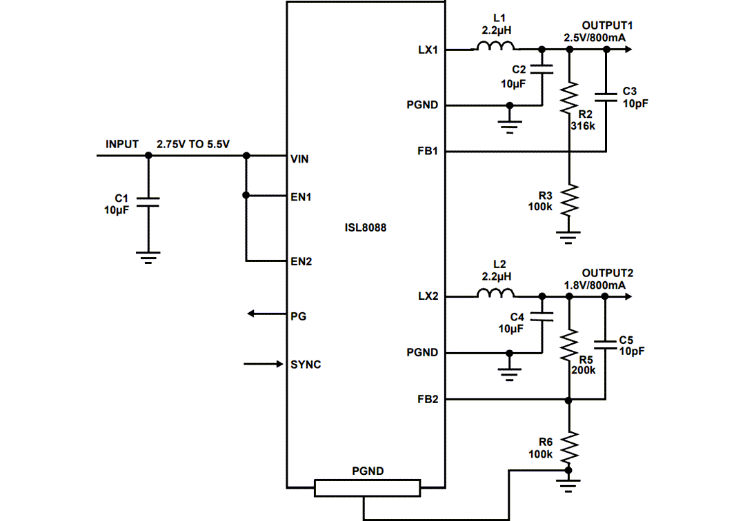
Typische Applikations-Schaltung
