Renesas Electronics ISL91107IR Abwärts-/Aufwärtswandler
Renesas/Intersil ISL91107IR Abwärts-/Aufwärtswandler sind hochintegrierte Abwärts-/Aufwärtsschaltregler, die Eingangsspannungen oberhalb oder unterhalb der geregelten Ausgangsspannung akzeptieren. Im Unterschied zu anderen Abwärts-/Aufwärtswandlern wechselt dieser Regler automatisch und ohne wesentliche Leistungsstörungen zwischen den entsprechenden Arbeitsmodi. Dieses Bauteil ist in der Lage, einen Ausgangsstrom von bis zu 2 A (PVIN = 2,8 V, VOUT = 3,3 V) zu liefern und bietet aufgrund seiner vollständig synchronen 4-Schalter-Bauform einen hervorragenden Wirkungsgrad. Mit ihrem Nulllast-Ruhestrom von nur 45 μA wird der Wirkungsgrad auch bei geringen Lasten optimiert. Der ISL91007IR ist für eigenständige Applikationen ausgelegt und unterstützt eine feste Ausgangsspannung von 3,3 V oder variable Ausgangsspannungen mit einem externen Widerstandsteiler. Ausgangsspannungen so niedrig wie 1 V oder so hoch wie 5,2 V werden mit einem externen Widerstandsteiler unterstützt.The Renesas Electronics ISL91107IR Buck-Boost Regulator is housed in a compact 3mm x 4mm TQFN package ideal for space-constrained applications.
Merkmale
- Akzeptiert Eingangsspannungen oberhalb oder unterhalb der geregelten Ausgangsspannung
- Automatische und nahtlose Übergange zwischen Abwärts- und Aufwärts-Modi
- Eingangsspannungsbereich: 1,8 V bis 5,5 V
- Ausgangsstrom: bis zu 2 A (PVIN = 2,8 V, VOUT = 3,3 V)
- Hoher Wirkungsgrad: bis zu 96 %
- 45 μA Ruhestrom maximiert den Wirkungsgrad bei geringer Last
- Schaltfrequenz von 2,5 MHz reduziert die Größe externer Bauelemente
- Wählbarer erzwungener PWM-Modus
- Vollständig geschützt gegen Kurzschluss, Übertemperatur und Unterspannung
- Kleines TQFN-Gehäuse von 3 mm x 4 mm
Applikationen
- Smartphones und Tablet-PCs
- Drahtlose Kommunikationsgeräte
- Optische Modul-Netzwerkausstattung
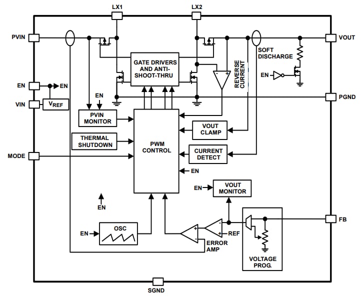
Blockdiagramm
Veröffentlichungsdatum: 2017-03-07
| Aktualisiert: 2022-06-20
