Renesas Electronics RAA210030 DC/DC Mini-Abwärtsmodul
Das RAA210030 Abwärts-DC/DC-Mini-Leistungsmodul von Renesas Electronics ist ein kompaktes, einkanaliges, synchrones, nicht isoliertes, komplettes Netzteil, das bis zu 3A Dauerstrom liefert. Dieses Stromversorgungsmodul wird von einer einzelnen Eingangsstromschiene von 2,7 V bis 5, 5V betrieben und integriert den controller, den gate-Treiber, die Leistungsinduktivität und MOSFETs. Das RAA210030 Netzteil verwendet ein Spitzenstrommodus-Steuerschema, um ein schnelles Einschwingverhalten und eine ausgezeichnete Schleifenstabilität zu bieten. Die Ausgangsspannung kann so niedrig wie 0,6 V eingestellt werden, mit einer Sollwertgenauigkeit von mehr als ±1,5 % in Bezug auf Leitung, Last und Temperatur.Das RAA210030 Leistungsmodul kann für gepulste Frequenzmodulation (PFM) oder erzwungene Pulsbreitenmodulation (FPWM) bei geringer Last konfiguriert werden. Der FPWM reduziert Rauschen und HF-Störungen, während PFM einen höheren Wirkungsgrad durch Reduzierung von Schaltverlusten bei leichten Lasten bietet. Zu den typischen Applikationen gehören Telekommunikation, Industrie, optische und medizinische Geräte, point-of-load-Umwandlungen, MCUs, MPUs, DSPs und FPGAs.
Merkmale
- 3 A Vollständiges Netzteil:
- Integriert controller, gate-Treiber, MOSFETs und Induktivität
- Einstellbare Ausgangsspannung:
- So niedrig wie 0,6 V mit ±1,5 % Genauigkeit in Bezug auf Leitung, Last und Temperatur
- Wirkungsgrad bis zu 95 %
- Standardbetrieb 2-MHz-Strommodus:
- 500 kHz bis 4 MHz Widerstand einstellbar
- Externe Synchronisierung von bis zu 4 MHz
- 100 % Tastverhältnis
- Eingangsspannungsbereich von 2,7 V bis 5,5 V
- Dedizierter Freigabe-Pin und Power-Good-Signal
- Interne Sanftanlaufzeit: 1 ms
- Wählbarer PFM- oder FPWM-Modus
- Soft-Stopp-Ausgangsentladung
- UVLO, OCP, negativer OCP, OVP und OTP
- OCP/Kurzschluss-Sicherung (SCP) hiccup-Modus
- Kompaktes RoHS-konformes laminiertes DFN-Gehäuse von 3mm×3mm×1,08mm (maximal 1,15mm)
Merkmale
- Punktlast-Wandlungen
- MCU, MPU, DSP und FPGA
- Telekommunikations-, Industrie-, optische und medizinische Ausrüstungen
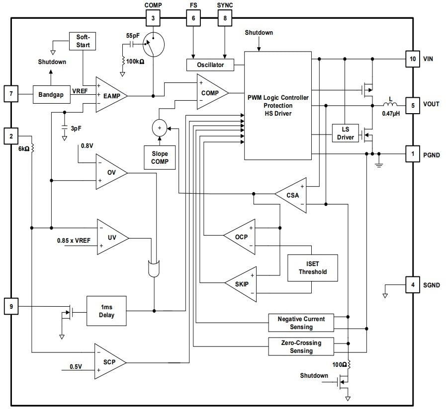
Blockdiagramm
Typische Applikations-Schaltung
Veröffentlichungsdatum: 2023-05-19
| Aktualisiert: 2023-05-19
