Renesas Electronics RAA211412 DC/DC Abwärtsregler

Der Renesas Electronics RAA211412 DC/DC-Abwärtstegler unterstützt einen großen Betriebseingangsspannungsbereich von 5,8 V bis 45 V und eine einstellbare Ausgangsspannung. Dieser DC/DC-Abwärtsregler kann einen Ausgangsstrom bis zu 1 A mit erstklassiger Lastregelung und Leitungsregelleistung liefern. Der RAA211412 Regler nutzt die PWM-Spitzenstrom-Modus-Steuerarchitektur bei einer Schaltfrequenz von 630 kHz und bietet ein schnelles Einschwingverhalten. Dieser RAA211412 Regler bietet Schutzfunktionen, wie z. B. Zyklus-für-Zyklus-Strombegrenzung, Eingangsspannungs-UVLO, Unterspannungsschutz für die Ausgangsspannung und thermische Abschaltung. Dieser Abwärtsregler kann mit einer minimalen BOM, einem internen Soft-Start und einer Schleifenkompensationsschaltung einfach verwendet werden. Zu den typischen Applikationen gehören Leistungsmesser, batteriebetriebene Bauteile, verteilte Leistungssysteme und tragbare Elektrowerkzeuge.

Merkmale

  • Breiter Eingangsspannungsbereich von 5,8 V bis 45 V
  • Einstellbare Ausgangsspannung 
  • Ausgangsstrom: bis zu 1 A 
  • Interne Kompensation 
  • Interner Soft-Start
  • 600 mΩ internes MOSFET
  • 630 kHz Schaltfrequenz
  • Pulse-Skipping-Modus unter Leichtlastbedingungen
  • Zyklus-für-Zyklus-Strombegrenzung
  • Eingangsspannungs-UVLO und Ausgangsspannungs-Unterspannungsschutz
  • Thermische Abschaltung
  • Erhältlich im TSOT23-6-Gehäuse

Applikationen

  • Stromzähler
  • Batteriebetriebene Bauteile
  • Verteilte Stromversorgungssysteme
  • Handheld-Elektrowerkzeuge

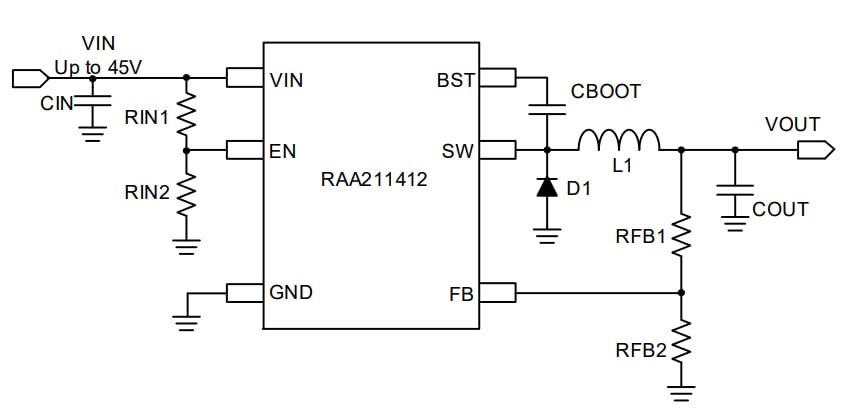
Typische Applikations-Schaltung

Applikations-Schaltungsdiagramm - Renesas Electronics RAA211412 DC/DC Abwärtsregler

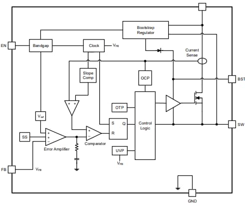
Blockdiagramm

Blockdiagramm - Renesas Electronics RAA211412 DC/DC Abwärtsregler
Veröffentlichungsdatum: 2023-06-07 | Aktualisiert: 2023-07-11