Renesas Electronics RAA211651 Integrierter Schaltregler
Der RAA211651 integrierte Schaltregler von Renesas Electronics verfügt über ein COT-Steuerschema (Constant On-Time). Der RAA211651 unterstützt einen weiten Eingangsspannungsbereich von 4,5 V bis 60 V und eine einstellbare Ausgangsspannung (0,8 V bis zum maximalen Tastverhältnis VIN). Das Bauelement zeichnet sich außerdem durch einen sehr niedrigen Ruhestrom aus, typischerweise 19 µA bei einem 24-V-Eingang. Das verwendete Modulationsverfahren ermöglicht einen hohen Wirkungsgrad bei allen Ausgangslaststufen, insbesondere bei geringer Last.Merkmale
- Eingangspannungsbereich: 4,5 V bis 60 V
- Referenzspannung von 0,8 V mit 1 % Genauigkeit
- Einstellbare Ausgangsspannung (0,8 V bis Dmax*VIN)
- Modulator: COT (Constant On-Time)
- Niedriger Ruhestrom
- Hervorragende Netz- und Lastregelung
- Wählbare interne oder externe Kompensation der Schleife
- Variable lastabhängige Schaltfrequenz
- Ausgangs-Power-Good-Anzeige (PG)
- Programmierbare und optionale feste 2 ms Sanftanlauffunktion
- Programmierbare Einschalt- und Abschaltverzögerung
- Integrierter LDO mit Bypass-Fähigkeit für einen hocheffizienten Betrieb
- Vollständiger Schutz: High-Side-Überstromschutz (HSOC) und Low-Side-Stromschutz in beiden Richtungen, Ausgangsüberspannungsschutz (OVP) und Ausgangsunterspannungsschutz (OUVP), Eingangsunterspannungssperre (UVLO) und Übertemperaturschutz (OTP)
- Optionaler 3,3 V Standard V OUT mit interner Rückkopplung
- 4 mm x 5 mm großes 28-Ld-QFN-Gehäuse
Applikationen
- Industrielle Stromversorgungen
- 48-V-Industrie- und Computer-Punktlast
- Batteriebetriebene Applikationen
- Geld-, Verkaufs- und Spielautomaten
- Robotik
- Programmierbare Logikschaltungen
- Sekundärmarkt der Automobilindustrie
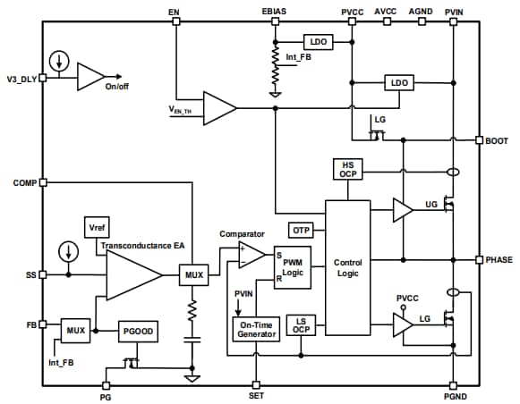
Blockdiagramm
Veröffentlichungsdatum: 2021-09-01
| Aktualisiert: 2023-04-28
