Renesas Electronics RAA214401 Linearregler
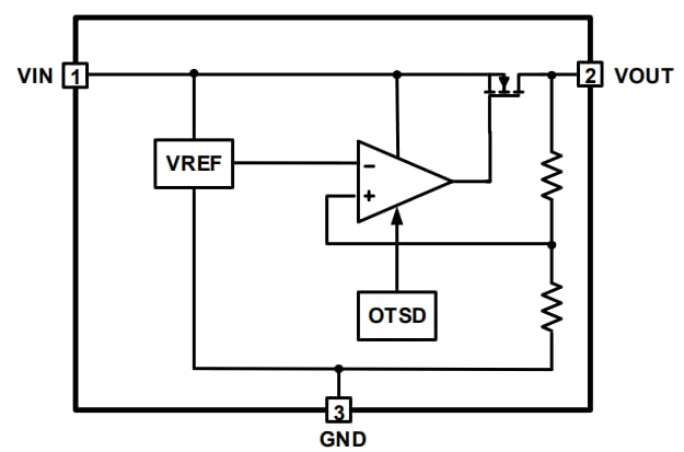
Renesas Electronics RAA214401 Linearregler werden mit einem großen Eingangsspannungsbereich bei einem festen Ausgang von 3,3 V und einem Ausgangsstrom bis zu 150 mA betrieben. Die Regler verfügen über einen extrem niedrigen Ruhestrom. Das Bauteil eignet sich für Always-On- und Keep-Alive-Applikationen. Das Bauteil arbeitet mit einem großen Eingangsspannungsbereich (4,5 V bis 40 V bei einer Last von 1 mA) mit einer ausgezeichneten Leitungs- und Lastregelung. Das Bauteil verfügt über einen integrierten Fehlerschutz, wie z. B. eine Übertemperatur-Abschaltung (OTSD) und eine Kurzschluss-Strombegrenzung.Merkmale
- Großer Eingangsspannungsbereich (4,5 V bis 40 V bei einer Last von 1 mA)
- Extrem niedriger Ruhestrom von 3,6 µA
- Hohe Ausgangsspannungsgenauigkeit
- Hervorragende Last- und Leitungseinstellung
- Stabil mit einem MLCC-Ausgangskondensator von 2,2 µF bis 200 µF
- Integrierte Fehlerschutzfunktionen, einschließlich thermische Abschaltung und Strombegrenzung
- Erhältlich in einem kompakten und kostengünstigen SOT23-Gehäuse
Applikationen
- Batteriebetriebene Always-on-Ausrüstung
- MCU-Standby-Stromversorgung
- Elektrische Messgeräte
- Laptop-Computer und Tablets
- Tragbare Module und Haushaltsgeräte
Blockdiagramm
Weitere Ressourcen
Veröffentlichungsdatum: 2021-09-01
| Aktualisiert: 2023-07-14
