Renesas Electronics RAA223011 700 V Nicht-isolierter AC/DC-Abwärtsregler
Der Renesas Electronics RAA223011 nicht-isolierte 700 V-AC/DC-Abwärtsregler verfügt über einen extrem niedrigen Standby-Stromverbrauch und einen integrierten 700 V MOSFET, der bis zu 4,0 W Ausgangsleistung liefern kann. Er unterstützt eine Ausgangsspannung von bis zu 3,3 V. Der RAA223011 kombiniert eine konstante Aus-Zeit-Steuerung für schwere Lasten mit Imulsfrequenzmodulation (PFM) für den Betrieb mit geringer Last. Die konstante Ausschaltzeit steuert die Schaltfrequenz oberhalb der hörbaren Frequenz von etwa 30 kHz. PFM eliminiert alle potenziellen hörbaren Geräusche und bietet gleichzeitig einen überragenden Wirkungsgrad bei geringer Last und ein extrem niedrigen Stromverbrauch ( < 10mW bei Nulllast). Es wird ein Wirkungsgrad von bis zu 80 % erreicht. Der RAA223011 verfügt außerdem über ein integriertes Frequenzdithering, das EMI-Rauschen weiter reduziert.Der RAA223011 verfügt über einen Eingangs-Brownout-Schutz, der die Eingangsschaltung vor Überstrom bei niedriger Eingangsspannung schützt, sowie über einen Hiccup-Schutz für Ausgangsfehler wie Kurzschluss, Überlast und offene Rückkopplung.
Der nicht-isolierte Renesas Electronics AC/DC-Abwärtsregler RAA223011 700V ist in den Gehäusevarianten SOIC-7, SOIC-8 und TSOT23-5 erhältlich.
Merkmale
- Integrierter 700 V MOSFET
- Ultra-low <10mW Standby-Leistung
- Kein hörbares Rauschen
- Niedriger Ruhestrom von < 100 μA
- Bis zu 4,0 W Ausgangsleistung
- Ausgangsspannungen bis zu 3,3 V
- Niedrige EMI mit Frequenzdithering
- Ein programmierbares PFM ermöglicht die Optimierung von COUT für verschiedene Standby-Leistungsanforderungen
- Schutzfunktionen
- Kurzschlusssicherung (SCP)
- Überlastschutz (OLP)
- Schutz vor offenen Rückkopplungen
- Übertemperaturschutz (OTP)
- SOIC-7-, SOIC-8- und TSOT23-5-Gehäuseoptionen
- RoHs-konform
Applikationen
- Haushaltsgeräte
- Heimautomatisierung, IoT und Sensoren
- Messgeräte und Industriesteuerung
- Bias Power
Dokumente
Videos
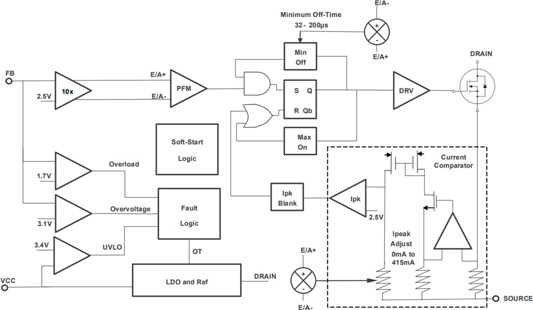
Blockdiagramm
Typische Applikationsschaltung
Kontaktstiftbelegung
Veröffentlichungsdatum: 2021-06-23
| Aktualisiert: 2023-08-14
