Renesas Electronics RTKA211320DE0030BU Evaluierungsboard
Das Renesas Electronics RTKA211320DE0030BU Evaluierungsboard evaluiert den RAA211320 synchronen DC/DC-Abwärtsregler mit einer COT-Steuerung (Current Mode Constant On Time, COT). Diese Evaluierungsboard verwendet ein einfaches und flexibles Design, unterstützt einen großen Eingangsspannungsbereich von 4,5 V bis 30 V und verfügt über einen Ausgangsstrom von bis zu 2 A. Das RTKA211320DE0030BU Evaluierungsboard bietet eine schnelle und umfassende Plattform zur Evaluierung der Leistungsmerkmale des RAA211320 Abwärtsreglers. Dieses Evaluierungsboard wird in einem Temperaturbereich von -40°C bis +125°C betrieben. Zu den typischen Applikationen gehören Universal-POL, Industrie-Netzteile, Embedded-Systeme und I/O-Netzteile.Merkmale
- Evaluiert den RAA211320 synchronen DC/DC-Abwärtsregler
- Bietet eine schnelle und umfassende Plattform zur Evaluierung der Leistungsmerkmale
- Einfaches und flexibles Design
- 4.5V bis 30V Eingangsspannungsbereich
- Ausgangsspannung: 3,3 V
- Ausgangsstrombelastbarkeit: bis zu 2 A
- -40°C bis 125°C Betriebstemperaturbereich
Applikationen
- Universal-POL
- Industrienetzteile
- Eingebettete Systeme
- I/O-Versorgung
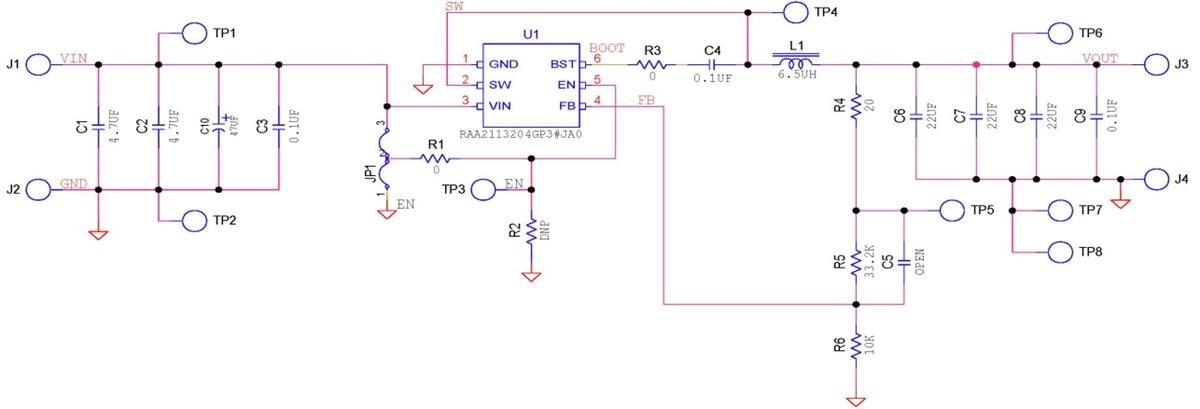
Schaltungs-Schaltschema
Veröffentlichungsdatum: 2023-12-13
| Aktualisiert: 2023-12-14
