Renesas Electronics TP65H050G4YS 650V SuperGaN® FET
Renesas Electronics TP65H050G4YS 650 V SuperGaN® FET ist ein 50 mΩ Galliumnitrid (GaN) normalerweise ausgeschaltetes Bauelement, erhältlich in einem 4-poligen TO-247-Gehäuse. Dieses SuperGaN FET der Generation IV verwendet eine Plattform der Generation IV, die fortschrittliche Epi- und patentierte Designtechnologien unterstützt, um die Fertigung zu vereinfachen. Der 650 V FET TP65H050G4YS kombiniert einen hochmodernen Hochspannungs-GaN-HEMT mit einem Niederspannungs-Silizium-MOSFET für überragende Zuverlässigkeit und Leistung. Dieser SuperGaN-FET verbessert den Wirkungsgrad gegenüber Siliziumlösungen durch die Reduzierung von Gate-Ladung, Ausgangskapazität, Crossover-Verlusten, und Sperrverzögerungsladung. Zu den typischen Applikationen zählen Anwendungen in der Datenkommunikation, verschiedenste industrielle Anwendungen, PV-Wechselrichter und Servomotoren.Merkmale
- JEDEC-qualifizierte GaN-Technologie
- Dynamischer RDS (on) eff produktionsseitig getestet
- Robustes Design, definiert durch:
- Große Gate-Sicherheitsmarge
- Transiente Überspannungsfestigkeit
- Verbesserte Einschaltstrom-Fähigkeit
- Sehr niedriger QRR
- Reduzierter Crossover-Verlust
- Ermöglicht brückenlose AC/DC-Totem-Pole-PFC-Designs:
- Größere Leistungsdichte
- Reduzierte Systemgröße und geringeres Gewicht
- Niedrigere Gesamtsystemkosten
- Erzielt einen höheren Wirkungsgrad sowohl bei harten als auch bei weichen Schaltungen
- Einfach anzusteuern mit gängigen Gate-Treibern
- GSD-Pinbelegung optimiert das Hochgeschwindigkeitsdesign
Technische Daten
- 650 V Drain-Source-Spannung VDSS
- 800 V transiente Drain-Source-Spannung VDSS(TR)
- ±20 Gate-Source-Spannung VGSS
- 132 W Maximaler Leistungsverlust (PD) bei TC = 25 °C
- Dauersenkenstrom (ID)
- 35 A bei TC = 25 °C
- 22 A bei TC = 100 °C
- 150 A gepulster Drainstrom I DM(Pulsbreite: 10 µs)
- 3,3 V bis 4,8 V GATE Schwellenspannung V GSBereich (VDS=VGS, ID=0,7 mA)
- Drain-Source-On-Widerstand:
- 50 mΩ bis 60 mΩ (VGS=10 V, ID=22 A)
- 105 mΩ (VGS=10V, ID=22A, TJ=150°C)
- Typische Kapazität (VGS=0 V, VDS=400 V, f=1 MHz):
- 1.000 pF Eingang
- Ausgangskapazität: 110 pF
- 2,7 pF Rücktransfer
- Elektrische Ladung (VDS=400 V, VGS=0 V bis 10 V, ID=6,5 A):
- 16 bis 24 nC gesamte Gate-elektrische Ladung 24
- Gate-Source-Ladung: 6 nC
- 5nC Gate-Drain elektrische Ladung
- 112nC Ausgangsladung (VGS=0V, VDS=0V bis 400V)
- Betriebsfrequenzbereich 50 kHz bis 100 kHz
Applikationen
- Datenkommunikation
- Umfangreicher industrieller
- PV-Umrichter
- Servomotor
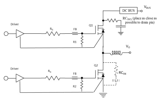
Schaltungsimplementierung
Veröffentlichungsdatum: 2024-02-28
| Aktualisiert: 2025-06-05
