ROHM Semiconductor BD18326NUF-M Konstantstromtreiber

Der Konstantstromtreiber (CC) BD18326NUF-M von ROHM Semiconductor ist ein Konstantstromtreiber-IC für die Ansteuerung von LED-Lampen im Automobilbereich, die bis zu 40 V belastbar sind. Dieser Stromtreiber bietet hohe Zuverlässigkeit mit eingebauten Funktionen für die thermische De-Rating-Funktion, die LED-Offen-Erkennung und den Ausgangskurzschlussschutz. Der CC-Treiber BD18326NUF-M bietet außerdem eine Überspannungs-Stummschaltfunktion, eine Stromüberbrückungsfunktion bei reduzierter Spannung, einen Ausgang für eine Fehlerflaggenfunktion und einen Eingang für ein Ausgangsstrom-Aus-Steuersignal. Dieser CC-Treiber ist AEC-Q100-qualifiziert und arbeitet im Temperaturbereich von -40 °C bis 150 °C. Typische Applikationen sind LED-Außenleuchten und LED-Innenleuchten für Kraftfahrzeuge.

Merkmale

  • AEC-Q100-qualifiziert
  • Unterstützende Produkte für die funktionale Sicherheit in der Automotive-Industrie
  • CR-Timer für PWM-Dimmen
  • Thermische Herabstufungsfunktion (THD)
  • Offene LED-Erkennung
  • Ausgangskurzschlussschutz (OUT SCP)
  • SET-Pin-Kurzschlussschutz (SET SCP)
  • Überspannungsstummschaltung (OVM)-Funktion
  • Strom-Bypass-Funktion bei reduzierter Spannung
  • Deaktivieren der LED-Offen-Erkennungsfunktion bei reduzierter Spannung (OPM)
  • Ausgang für Fehlerflag/Eingang für Ausgangsstrom AUS
  • Steuersignal (PBUS)

Applikationen

  • Automotive-LED-Außenleuchten:
    • Heckleuchte
    • Blinkleuchte
    • Tagfahrlicht/Positionslicht
    • Nebelscheinwerfer
  • Automotive-Innenbeleuchtung:
    • Klimaanlagenlampe
    • Innenbeleuchtung
    • Cluster-Licht

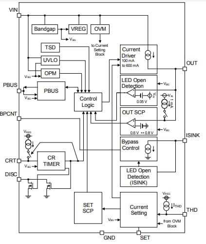
Blockdiagramm

Blockdiagramm - ROHM Semiconductor BD18326NUF-M Konstantstromtreiber

Typische Applikations-Schaltung

Applikations-Schaltungsdiagramm - ROHM Semiconductor BD18326NUF-M Konstantstromtreiber
Veröffentlichungsdatum: 2021-03-15 | Aktualisiert: 2022-03-11