ROHM Semiconductor BD60210FV-EVK-001 Evaluierungsboard
Das Evaluierungsboard BD60210FV-EVK-001 von ROHM Semiconductor ist so konzipiert, dass es zwei DC-Bürstenmotoren, einen bipolaren Schrittmotor, vier Magnetventile und mehr mit Hilfe des 2-Kanal-Bürstenmotortreibers BD60210FV ansteuern kann. Das Evaluierungsboard enthält bereits den BD60210FV sowie Kondensatoren, Widerstände, Schalter, Pins und Sockel.Bei dem Treiber BD60210FV handelt es sich um ein Motortreiber-IC mit einer Nennleistung von 20 V, einem Nennausgangsstrom von 1 A (Spitze: 4 A) und zwei H- Brückenschaltungen, die DC- Bürstenmotoren ansteuern können. Außerdem sind verschiedene Schutzschaltungen eingebaut, die zur hohen Zuverlässigkeit des Geräts beitragen. Dieser IC ist ein Motortreiber-IC für Kühlschränke, Klimaanlagen, Fotodrucker, Minidrucker und mehr.
Merkmale
- 8 V bis 18 V Eingangsspannungsbereich
- Kontinuierlicher Nennausgangsstrom von 1,0 A, Spitzenstrom 4,0 A
- Typischer Ausgangs-On-Widerstand von 0,95 Ω (hoch + niedrig)
- Maximaler Schaltungsstrom von 5,0 mA, 2,5 mA typisch
- Maximaler Schaltungsstrom im Standby-Modus von 1 µA
- PWM-Frequenzbereich von 0 kHz – 250 kHz
- Betriebstemperaturbereich: -25 °C bis +85 °C
- PCB
- Board-Größe: 50 mm x 50 mm x 1,6 mm, 4-lagig
- FR-4-Material
- Kupferfoliendicke: 35 µm
Applikationen
- Kühlschränke
- Klimaanlagen
- Drucker
- Herkömmliche Bürogeräte
Erforderliche Ausrüstung
- DC-stabilisierte Stromversorgung für den VCC-Pin mit einer Ausgangsleistung von 8 V bis 18 V
- DC-stabilisierte Stromversorgung für 5-V-Pin mit einer Ausgangsleistung von 5 V
- Funktionsgenerator für PWM-Eingangssignal
- Antriebsmotor
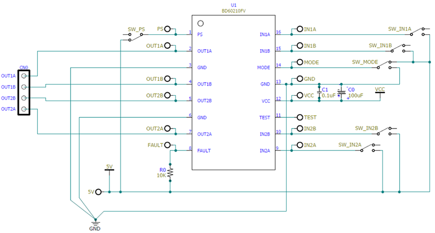
Schaltplan
Verkabelungsbeispiel
Veröffentlichungsdatum: 2025-11-12
| Aktualisiert: 2025-11-21
