ROHM Semiconductor BD61246EFV Lüftermotor-Treiber

Die BD61246EFV Lüftermotor-Treiber von ROHM Semiconductor bestehen aus H-Brücken-DMOS-FETs. Die Schaltungskonfiguration wurde neu strukturiert und der Komfort verbessert. Erreicht wird dies durch die Reduzierung der externen Teile und die Vereinfachung der Einstellung im Vergleich zu einem herkömmlichen Treiber. Der Pin ist kompatibel mit BD61245EFV (Drehzahlimpulssignalausgang).

Merkmale

  • Gehäuse mit hoher Wärmestrahlung
  • Treiber einschließlich Leistungs-DMOS-FET
  • Drehzahl über DC/PWM-Eingang steuerbar
  • Einstellung des I/O-Tastverhältnisses
  • Sanftes PWM-Schalten
  • Strombegrenzung
  • Unterstützt Startvorgang
  • Sperrschutz und automatischer Neustart
  • Schnellstart
  • Ausgang für Verriegelungsalarm (AL)

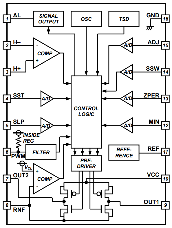
Blockdiagramm

ROHM Semiconductor BD61246EFV Lüftermotor-Treiber
Veröffentlichungsdatum: 2022-02-01 | Aktualisiert: 2022-03-11