ROHM Semiconductor BD6326ANUX Dreiphasen-Lüftermotortreiber

Der Dreiphasen-Lüftermotortreiber BD6326ANUX von ROHM Semiconductor ist ein sensorloser Vollwellen-Motortreiber, der zum Kühlen von Notebook-PCs verwendet wird. Dieser Motortreiber ist über eine variable Geschwindigkeit, die über das PWM-Eingangssignal bereitgestellt wird, steuerbar. Der Motortreiber BD6326ANUX benötigt kein Hall-Bauteil als Positionssensor und trägt zur Verkleinerung des Motors durch Begrenzung der Anzahl externer Komponenten bei. Dieser Motortreiber verwendet einen direkten PWM-Sanftschaltungsantriebsmechanismus, der für einen leisen Betrieb und geringe Vibrationen sorgt. Der Motortreiber BD6326ANUX von ROHM Semiconductor verfügt über eine Stromsparfunktion, einen internen RNF-Widerstand und eine Motordrehrichtungsauswahlfunktion (FR).

Merkmale

  • sensorloser dreiphasen-lüftermotortreiber
  • Sinusförmiger Antrieb von 180°
  • Geschwindigkeit kann über das PWM-Eingangssignal gesteuert werden
  • Erfordert kein Hall-Bauteil als Standorterkennungssensor
  • Trägt zur Verkleinerung des Motors durch Begrenzung der Anzahl externer Komponenten bei.
  • Direkter PWM-Sanftschaltungsantriebsmechanismus
  • Stromsparfunktion
  • Interner RNF-Widerstand
  • Motordrehrichtungsauswahlfunktion (FR)

Technische Daten

  • Versorgungsspannung (Vcc): 7 V
  • Verlustleistung (PD): 0,58 W
  • Ausgangsspannung (Vomax): 7 V
  • Ausgangsstrom (Iomax): 700 mA
  • -25 °C bis +95 °C Betriebstemperaturbereich

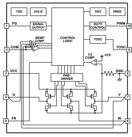
Blockdiagramm

Blockdiagramm - ROHM Semiconductor BD6326ANUX Dreiphasen-Lüftermotortreiber

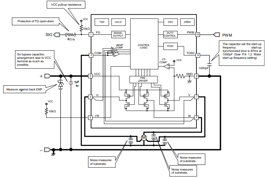
Anwendungsschaltplan

Applikations-Schaltungsdiagramm - ROHM Semiconductor BD6326ANUX Dreiphasen-Lüftermotortreiber
Veröffentlichungsdatum: 2020-04-14 | Aktualisiert: 2024-09-26