ROHM Semiconductor BD6964F Einphasen-Lüftermotortreiber
Der ROHM Semiconductor BD6964F Einphasen-Lüftermotortreiber ist ein Vollwellen-Treiber, der über die Fähigkeit verfügt, einen Lüftermotor leise über die BTL-Sanftschaltung anzusteuern. Dieser Motortreiber steuert über PWM-Signale auch die Drehgeschwindigkeit. Der Motortreiber BD6964F verfügt über eine Schnellstartfunktion, einen Verriegelungsschutz und einen automatischen Neustart (ohne externen Kondensator) und einen Sperralarm-Signalausgang (AL). Der Treiber BD6964F von ROHM Semiconductor eignet sich für PCs, PC-Peripheriekomponenten (Netzteil, VGA-Karte und Gehäuselüfter), BD-Player und Projektoren.Merkmale
- Treibt den Lüftermotor leise über die BTL-Sanftschaltung an
- Steuert die Drehgeschwindigkeit über das PWM-Signal
- Schnellstartfunktion
- Verriegelungsschutz und automatischer Neustart (ohne externen Kondensator)
- Sperralarm-Signalausgang (AL)
Applikationen
- PC, PC-Peripheriekomponenten (Netzteil, VGA-Karte und Gehäuselüfter)
- BD-Player und Projektoren
Technische Daten
- 15 VCC (max.)
- Versorgungsspannungsbereich: 3,3 V bis 15 V
- 1 A IOUT (max.)
- SOP8-Gehäuse mit den Abmessungen 5 mm x 6,2 mm x 1,71 mm
- -40 °C bis +105 °C Betriebstemperaturbereich
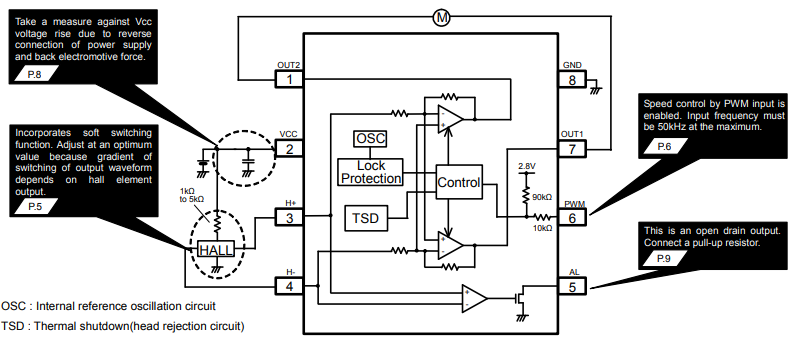
Blockdiagramm
Leistungsdiagramm
Veröffentlichungsdatum: 2020-04-14
| Aktualisiert: 2024-09-26
