ROHM Semiconductor BD9036EFV-C Auf-/Abwärtswandlerschaltregler
Der ROHM Semiconductor BD9036EFV-C Auf-/Abwärtswandler-Schaltregler verfügt über eine beeindruckend hohe Spannungsfestigkeit und einen großen Eingangsbereich. Der BD9036EFV-C von ROHM Semiconductor kann mit nur einer Induktivität einen Auf-Abwärts-Ausgang erzeugen und eignet sich daher für verschiedene Applikationen. Der BD9036EFV-C zeichnet sich außerdem durch eine hochgenaue Schaltfrequenz von ±7 % über den gesamten Betriebstemperaturbereich aus. Diese Funktion gewährleistet eine optimale Leistung selbst in den rauesten Umgebungen.Merkmale
- Stromversorgungsspannung: 40 V (maximale Nennleistung)
- Automatisch gesteuertes Auf-/Abwärtswandlersystem
- Schaltfrequenz mit hoher Genauigkeit von ±7 % (TA= -40 °C bis +125 °C)
- PLL-Schaltung für externe Synchronisation: 100 kHz bis 600 kHz
- Zweistufiger Überstromschutz durch einen externen Widerstand
- Verschiedene Schutzfunktionen
- Schaltung zur Erkennung von Unter- und Überspannungen am Ausgang und Pin zur Überwachung des konstanten Ausgangs (PGOOD)
- AEC-Q100-zertifiziert
- Automotive-Mikrocontroller, Audio- und Navigationssysteme in Fahrzeugen, LCD-Fernseher, PDP-Fernseher, DVDs, PC usw.
Technische Daten
- Eingangsspannungsbereich: 3,8 V bis 30 V (anfängliche Inbetriebnahme liegt bei über 4,5 V)
- Schwingungsfrequenz: 100 kHz bis 600 kHz
- Referenzspannungs-Genauigkeit: 0,8 V, ±1,5 %
- 0 µA (typisch) Schaltstrom bei Abschaltung
- Betriebstemperaturbereich: -40 °C bis +125 °C
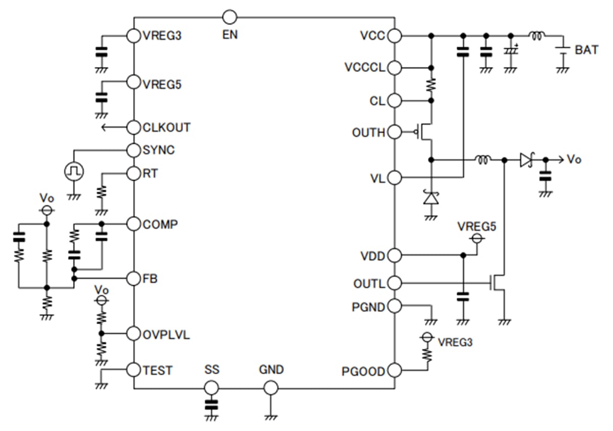
Typische Applikationsschaltung
Veröffentlichungsdatum: 2023-05-02
| Aktualisiert: 2023-05-19
