ROHM Semiconductor BM1ZxxxFJ AC-Spannungs-Nulldurchgangserkennungs-ICs
Die BM1Z AC-Spannungs-Nulldurchgangserkennungs-ICs (ZCD) von ROHM Semiconductor sind Spannungskomparatoren, welche die AC-Spannungs-Nulldurchgangs -Erkennung und die DC-Spannung nach Diodengleichrichtung ausgeben. Durch die Beseitigung der Notwendigkeit von Optokopplern und externen Komponenten, die in herkömmlichen ZCD-Schaltungen erforderlich sind, ist es möglich, die Anzahl der Teile drastisch zu reduzieren und kompakte und hochzuverlässige Stromversorgungsapplikationen zu realisieren. Darüber hinaus können die BM1ZxxxFJ ICs den Standby-Strom im Vergleich zu einer bestehenden Optokoppler-Steuerung weitgehend reduzieren.Die BM1ZxxxFJ-Baureihe von ROHM Semiconductor reduziert den Standby-Stromverbrauch der Nulldurchgangsschaltung auf nur 0,01 W, während gleichzeitig das System kontinuierlich mit Strom versorgt wird. Der Fehler in der Verzögerungszeit (der je nach AC-Spannung variiert), der mit herkömmlichen Nulldurchgangserkennungsschaltungen mit Optokoppler ausgestattet ist, ist auf ±50 µs oder weniger begrenzt. Dies ermöglicht den effizienten Antrieb von Motoren, selbst mit den verschiedenen AC-Versorgungsspannungen, die in verschiedenen Ländern und Regionen verwendet werden, sowie MCUs (was mit herkömmlichen Nulldurchgangserkennungsschaltungen schwer zu erreichen ist). Gleichzeitig trägt der Wegfall von Optokopplern zu einer höheren Zuverlässigkeit der Applikation bei, indem die Risiken im Zusammenhang mit einer altersbasierten Verschlechterung reduziert werden.
Vorteile
- Das Optokoppler-freie Nulldurchgangserkennungs-Schaltungsdesign minimiert den Stromverbrauch der Applikation im Standby-Modus
Herkömmliche Nulldurchgangserkennungsschaltungen, die normalerweise einen Optokoppler und einen Transistor verwenden, der fast die Hälfte des Standby-Stromverbrauchs der gesamten Applikation ausmacht. Dieses Mal konnte der ROHM nach der Analyse von Hunderten von Stromversorgungsmustern in verschiedenen Umgebungen einen IC erreichen, der das Nullkreuz ohne Fotokoppler erkennen kann. Zusammen mit der Reduzierung der Anzahl der Teile liefert das Design einen Standby-Stromverbrauch von nahezu Null (0,01 W). In Motorapplikationen ist es möglich, die Anzahl der Komponenten und den Standby-Stromverbrauch weiter zu reduzieren, indem die Motoreingangsspannungserkennungsschaltung eliminiert wird. - Trägt mit einem Optokoppler zu einer verbesserten Zuverlässigkeit und Effizienz in Haushaltsgeräten in einer Vielzahl von Ländern und Regionen bei,
die Risiken mit sich bringen, die eine Leistungsverschlechterung aufgrund der Verschlechterung der Lichtstärke im Laufe der Zeit einschließen. Die Beseitigung des Optokopplers reduziert nicht nur dieses Ausfallrisiko, sondern begrenzt auch den Verzögerungszeitfehler, der je nach AC-Spannung variieren kann, auf ±50 μs oder weniger. Dies ermöglicht den effizienten Antrieb von Motoren auch mit den verschiedenen Versorgungsspannungen (100 V bis 230 V), die in verschiedenen Ländern verwendet werden, sowie MCUs, die mit herkömmlichen Nulldurchgangserkennungsschaltungen schwierig oder unmöglich sind. - Einfache Ersetzung herkömmlicher Nulldurchgangserkennungsschaltungen
Die BM1ZxxxFJ-Baureihe unterstützt Wellenformen (Impuls/Flanke) und Schaltungstopologien (Standardgleichrichtung/Doppelgleichrichtung), die in herkömmlichen Nulldurchgangserkennungsschaltungen verwendet werden. Dadurch können Benutzer einfach Standard-Nulldurchgangserkennungsschaltungen ersetzen, die mit einem Optokoppler ausgestattet sind, ohne dass Software-Änderungen erforderlich sind. - Die integrierte Spannungsklemmenfunktion schützt den nachgeschalteten MCU.
Die BM1ZxxxFJ-Baureihe ist mit Eingangsspannungen von bis zu 600 V kompatibel und führt eine Spannungsteilung zum Ausgang unter der maximalen Nennspannung des MCUs durch und steuert Standard-MCUs bis zu 5 V an. Eine Spannungsklemmenfunktion ist ebenfalls enthalten, die sicherstellt, dass die Eingangsspannung 4,8 V nicht übersteigt und den MCU schützt, selbst wenn anormale Spannungen in Hochspannungsantriebs-Applikationen, wie z. B. Klimaanlagen, erzeugt werden.
Merkmale
- AC-Nulldurchgangserkennungsfunktion (ZCD)
- Beseitigt die Notwendigkeit für Optokoppler
- 600-V-Hochspannungsüberwachung
- Verarbeitet eine normale und doppelte Gleichrichtung
- N-Kanal-Open-Drain-Ausgang
- DC-Spannungsüberwachungsfunktion
- VCC -Unterspannungssperre
- Impulsausgangs-Wellenform
- Standby-Strom: 50 µA (typisch)
- 160 µA (typisch) Betriebsstrom
- 10 V bis 28 V VIN1
- 0,065 kHz Schaltfrequenz
- Thermische Abschaltung
- Unterspannungssperre
- Betriebstemperaturbereich: -40 °C bis +105 °C
- Gehäuseoptionen: SOP-J11, SOP-J7S
Applikationen
- Haushaltsgeräte wie Reiskocher und Trockner
- Mit Motoren ausgerüstete Geräte
- Klimaanlagen
- Waschmaschinen
- Staubsauger
Videos
Nulldurchgangspunkt
Eine Nulldurchgangserkennungsschaltung ist in Haushaltsgeräten erforderlich, die Strom von einer AC-Steckdose liefern, um den Nulldurchgangspunkt (der 0 V-Punkt der AC-Wellenform ist) zu erkennen, um sowohl Motoren als auch MCUs effizient zu steuern. Dadurch ermöglicht die Verbesserung der Nulldurchgangserkennungsgenauigkeit eine noch effizientere Motor- und MCU-Steuerung. Und wenn der Motor gestoppt wird, bietet die Impulssteuerung eine größere Schaltungssicherheit, indem die Spannung bei 0 V zuverlässig gestoppt wird.
Vorteile in Motorapplikationen
Applikationsbeispiel
Ausgangswellenformen
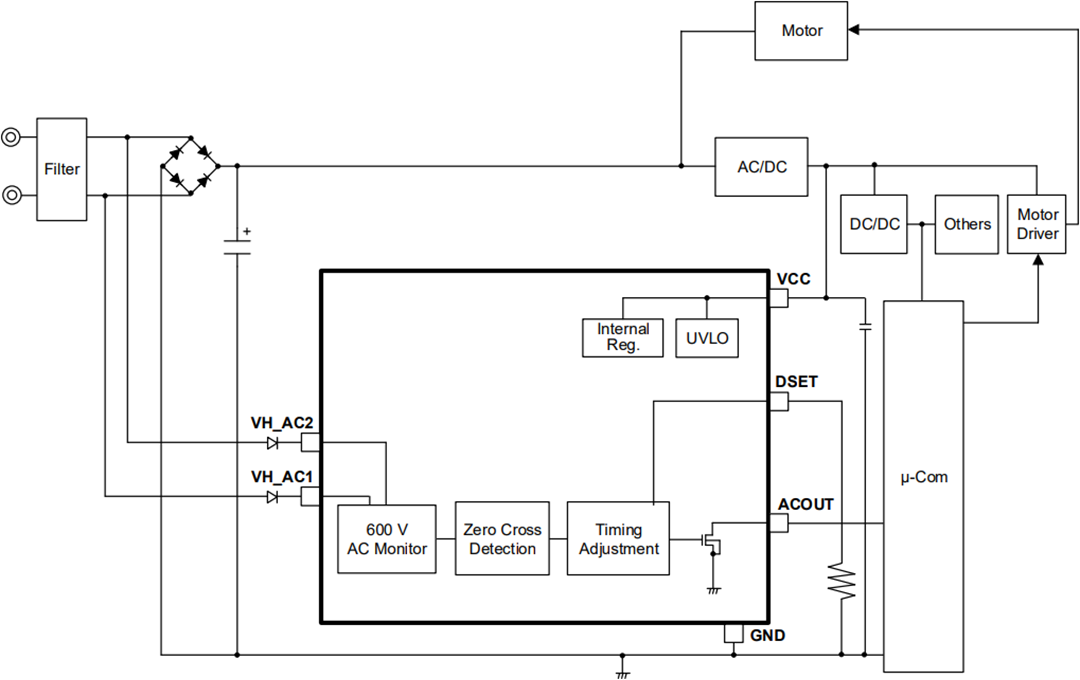
BM1Z00xFJ Blockdiagramm
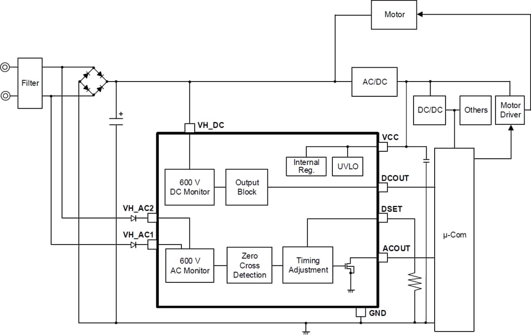
BM1Z10xFJ Blockdiagramm
