ROHM Semiconductor BM2P06xJ-Z PWM-Typ-DC/DC-Wandler-ICs
ROHM Semiconductor BM2P06xJ-Z PWM-Typ-DC/DC-Wandler-ICs sind hochintegrierte Bauteile, die für kompakte und effizient isolierte -AC/DC-power-Strip -Applikationen ausgelegt sind. Diese ICs verfügen über einen eingebauten 730 V-Schalt-MOSFET und werden direkt von der AC-Leitung betrieben und unterstützen Ausgangsleistungspegel, die sich für eine große Auswahl von Verbraucher-, Industrie- und Haushaltsgeräteapplikationen eignen. Die ROHM Semiconductor BM2P06xJ-Z-Serie umfasst wichtige Funktionen wie Frequenzsprung zur Reduzierung von EMI, Soft-Start, Brown-in/out-Schutz und Überstrom-/Überspannungs-/Übertemperaturschutz, um einen robusten und zuverlässigen Betrieb zu gewährleisten. Mit den minimalen externen Komponentenanforderungen im Standby-Modus ist diese Baureihe ideal für den Einsatz in Haushaltsgeräten, Industriesteuerungssystemen, LED-Treibern und Universal-Hilfsnetzteilen. Das kompakte HTSOP-J8-Gehäuse unterstützt zusätzlich platzbeschränkte Designs, wodurch es zu einer vielseitigen Lösung für die moderne Leistungselektronik wird.Merkmale
- PWM-Strommodussteuerung
- Frequenzsprungfunktion
- Burst-Betrieb bei geringer Last
- Frequenzreduzierungsfunktion
- Integrierter 730-V-Anlaufstromkreis
- Integrierter 730 V Schalt-MOSFET
- VCC -Unterspannungssperre (UVLO)
- VCC -Überspannungsschutz (OVP)
- QUELLE Pin-offen-Schutz
- Quell-Pin-Funktion der Vorderflankenausblendung
- Überstromerkennungsfunktion pro Zyklus
- AC-Kompensationsfunktion für Überstromerkennung
- Soft-Start-Funktion
- Sekundäre Überstromschutzschaltung
- DIP7K 9,27 mm x 6,35 mm x 8,63 mm Gehäuse, 2,54 mm Rastermaß
- RoHs-konform
Applikationen
- Haushaltsgeräte
- Industrie-Ausstattung
- Unterhaltungselektronik
- Gebäudeautomatisierung
- Universal-AC/DC-Netzteile
Technische Daten
- Betriebsspannungsbereiche der Stromversorgung
- 8,9 V bis 26,0 V für den VCC -Pin
- 730 V maximal für den DRAIN-Pin
- Typischer Schaltungsstrom (ON) 1
- 0,80 mA für BM2P06x1J-Z
- 0,60 mA für BM2P06x3J-Z
- 0,30 mA Typischer Schaltstrom (ON) 2
- 65 kHz Typische Oszillationsfrequenz 1
- Typischer MOSFET-ON-Widerstand
- 1.0 Ω für BM2P06x1J-Z
- 3.0 Ω für BM2P06x3J-Z
- -40 °C bis +105 °C Betriebstemperaturbereich
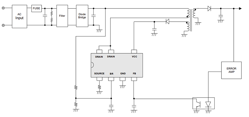
Typische Applikations-Schaltung
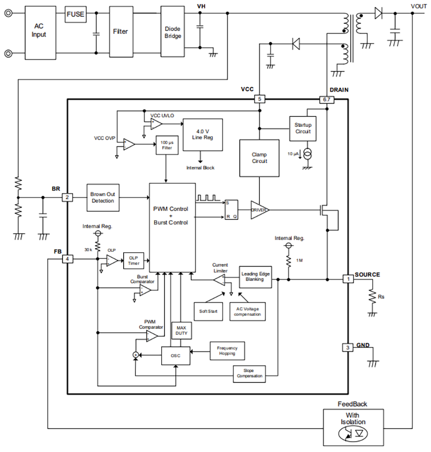
Blockdiagramm
Veröffentlichungsdatum: 2025-05-20
| Aktualisiert: 2025-09-26
