ROHM Semiconductor BM2P06xMF-Z PWM-DC/DC-Wandler
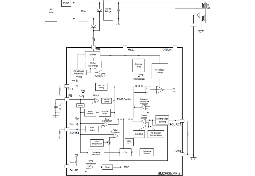
Die BM2P06xMF-Z PWM (Pulse-Width Modulation) DC-DC-Wandler von ROHM Semiconductor bieten ein optimales System für Applikationen, die eine Steckdose beinhalten. Diese Bauteile unterstützen isolierte Stromversorgungen und ermöglichen einfache Designs von elektrischen Wandlern mit geringem Stromverbrauch. Die BM2P06xMF-Z DC/DC-Wandler bieten durch die Integration eines 650-V-Schalt-MOSFETs und eines externen Stromerkennungswiderstands ein hohes Maß an Flexibilität bei der Entwicklung von Stromversorgungen.Die PWM-DC-DC-Wandler BM2P06xMF-Z von ROHM Semiconductor werden in einem 12,8 mm x 10,3 mm großen SOP-20A-Gehäuse mit einem Betriebstemperaturbereich von -40 °C bis +105 °C angeboten.
Merkmale
- AC-Niederspannungsschutzfunktion (AC-UVLO)
- X-Kondensator-Entladefunktion
- VCC-Pin-Niederspannungsschutz (VCC UVLO)
- PWM-Strommodussteuerung
- Frequenzreduzierungsfunktion
- Burst-Betrieb bei geringer Last
- Burst-Spannungseinstellungsfunktion
- Minimale ON-Breitenanpassung bei geringer Last
- Softstart-Funktion
- FB-Pin-Überlastschutzfunktion (FB OLP)
- Überstromschutzfunktion nach Zyklus
- Überstromerkennungs-Kompensationsfunktion durch AC-Spannungserkennung
- Externe Stopp-Funktion
- Dynamischer Überstromschutz
- Vorderflankenausblendung (LEB)
Applikationen
- AC-Adapter
- Weißware
- Stromversorgung für Motoren
Technische Daten
- Betriebs-Stromversorgungsspannungsbereich
- VCC-Pin-Spannung: 11 V bis 60 V
- 650 V VH Pin-Spannung
- DRAIN-Pin-Spannung: 730 V
- Strom bei Schaltbetrieb
- BM2P060MF-Z: 1400μA
- BM2P061MF-Z: 1100μA
- BM2P063MF-Z: 850μA
- 400 μA Strom bei Burst-Betrieb
- Schaltfrequenz: 65 kHz
- MOSFET-ON-Widerstand
- BM2P060MF-Z: 70.0Ω
- BM2P061MF-Z: 1.00Ω
- BM2P063MF-Z: 3.00Ω
- Betriebstemperaturbereich: -40 °C bis +105 °C
- SOP-20A-Gehäuse von 12,8 mm x 10,3 mm x 2,65 mm
Ausgangsvergleich
Weitere Ressourcen
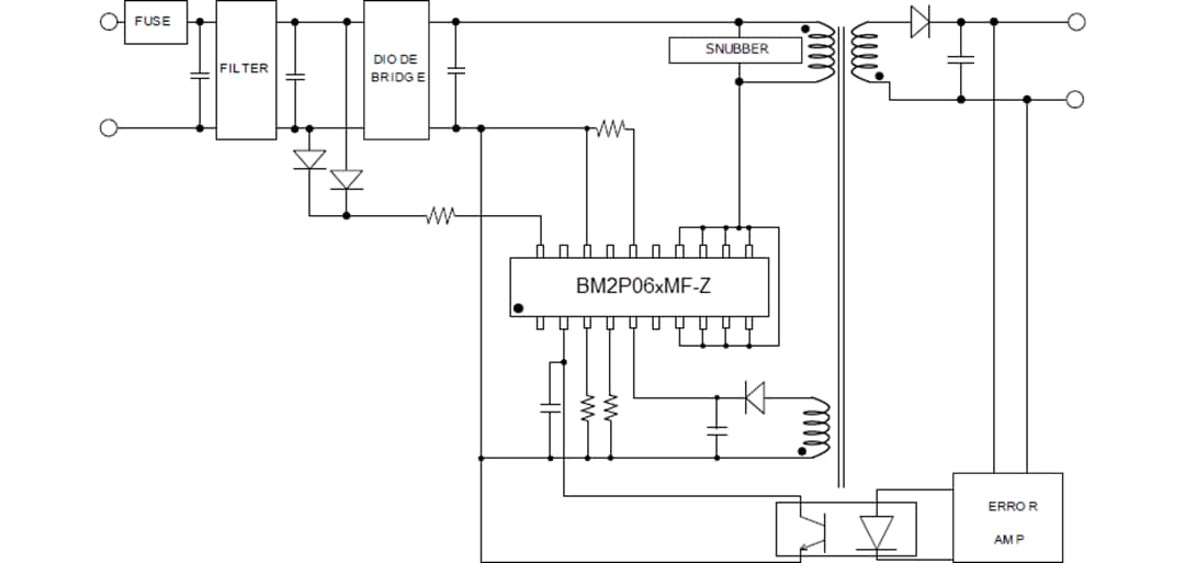
Typische Applikations-Schaltung
Blockdiagramm
Veröffentlichungsdatum: 2021-08-04
| Aktualisiert: 2022-03-11
