ROHM Semiconductor BM2P10B1J-EVK-001 Evaluierungsboard
Das Evaluierungsboard BM2P10B1J-EVK-001 von ROHM Semiconductor wurde entwickelt, um die Leistung von DC/DC-Wandlern vom Typ PWM BM2P10B1J für AC/DC-Netzteile zu bewerten. Dieses Evaluierungsboard verfügt über den integrierten 730 V MOSFET BM2P10B1J-Z mit PWM-Methode des DC/DC-Wandlers-IC. Das Evaluierungsboard BM2P10B1J-EVK-001 besitzt außerdem einen eingebauten Low-ON-Widerstand von 1 Ω. Der niedrige ON-Widerstand und der hochspannungstolerante 730 V MOSFET erleichtern das Design. Dieses Evaluierungsboard arbeitet in einem Eingangsspannungsbereich von 90 V bis 264 V und in einem Temperaturbereich von -10 ° °C bis 65 ° °C.Merkmale
- Gibt eine isolierte Spannung von 12 V von einer Eingangsspannung von 90 VAC bis 264 VAC aus
- Maximaler Ausgangsstrom: 2 A
- Eingangsfrequenzbereich: 47 Hz bis 63 Hz
- Maximale Ausgangsleistung: 24 W
- 86,5% Wirkungsgrad der Stromversorgung
- BM2P10B1J-Z DC/DC-Wandler-IC des Typs PWM mit eingebautem 730 V MOSFET
- 1 Ω eingebauter Low-ON-Widerstand
- Der BM2P10B1J bietet das optimale System für alle Produkte mit Steckdosen
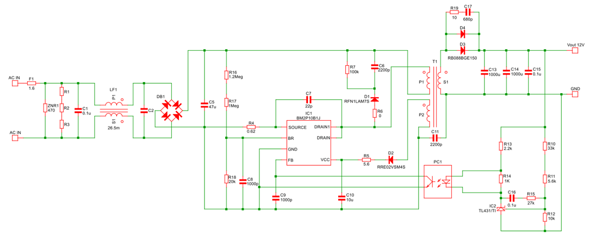
Typische Applikations-Schaltung
Temperatur-Deratingkurve
Weitere Ressourcen
Veröffentlichungsdatum: 2023-02-20
| Aktualisiert: 2023-03-03
