ROHM Semiconductor BM2P10xJ-Z PWM-Typ DC/DC-Wandler-ICs
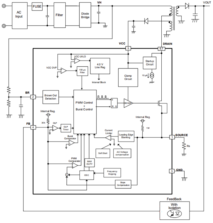
ROHM Semiconductor BM2P10xJ-Z PWM-Typ DC/DC-Wandler-ICs sind für isolierte AC/DC-Leistungsversorgungsapplikationen in Umgebungen optimiert, die eine hohe Spannungstoleranz und ein kompaktes Design erfordern. Diese ICs sind mit einem MOSFET von 730 V ausgestattet, können direkt vom AC-Hochspannungsnetz betrieben werden und eignen sich daher ideal für den Einsatz in Haushaltsgeräten, Industrie-Steuerungssystemen und Universal-Hilfsstromversorgungen. Die BM2P10xJ-Z-Baureihe von ROHM Semiconductor unterstützt eine effiziente Leistungsumwandlung mit Frequenzsprung-PWM-Steuerung zur Reduzierung von EMI und beinhaltet wichtige Schutzfunktionen wie Überstrom-, Überspannungs- und Überlastschutz sowie thermische Abschaltung. Mit integrierter Anlaufschaltung, Sanftanlauffunktion und niedrigem Standby-Stromverbrauch ermöglicht die BM2P10xJ-Z-Baureihe vereinfachte, zuverlässige und energieeffiziente Stromversorgungsdesigns in platzbeschränkten Applikationen.Merkmale
- PWM-Strommodussteuerung
- Frequenzsprungfunktion
- Burst-Betrieb bei geringer Last
- Frequenzreduzierungsfunktion
- Integrierter 730-V-Anlaufstromkreis
- Integrierter 730-V-Schalt-MOSFET
- VCC-Unterspannungssperre (UVLO)
- VCC-Überspannungsschutz (OVP)
- QUELLE Pin-offen-Schutz
- Quell-Pin-Funktion der Vorderflankenausblendung
- Überstromerkennungsfunktion pro Zyklus
- AC-Kompensationsfunktion für Überstromerkennung
- Soft-Start-Funktion
- Sekundäre Überstromschutzschaltung
- DIP7K 9,27 mm x 6,35 mm x 8,63 mm Gehäuse, 2,54 mm Rastermaß
- RoHs-konform
Applikationen
- Haushaltsgeräte
- Industrie-Ausstattung
- Unterhaltungselektronik
- Gebäudeautomatisierung
- Universal-AC/DC-Netzteile
Technische Daten
- Betriebsspannungsbereiche der Stromversorgung
- 8,9 V bis 26.0 V für den VCC-Pin
- 730 V maximal für den DRAIN-Pin
- Typischer Schaltungsstrom (ON) 1
- 0,90 mA für BM2P10x1J-Z
- 0,65 mA für BM2P10x3J-Z
- 0,30 mA Typischer Schaltstrom (ON) 2
- 100 kHz Typische Oszillationsfrequenz 1
- Typischer MOSFET-ON-Widerstand
- 1.0 Ω für BM2P10x1J-Z
- 3.0 Ω für BM2P10x3J-Z
- -40 °C bis +105 °C Betriebstemperaturbereich
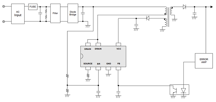
Typische Applikations-Schaltung
Blockdiagramm
Veröffentlichungsdatum: 2025-05-20
| Aktualisiert: 2025-11-02
