ROHM Semiconductor BM2P189TF Reference Board

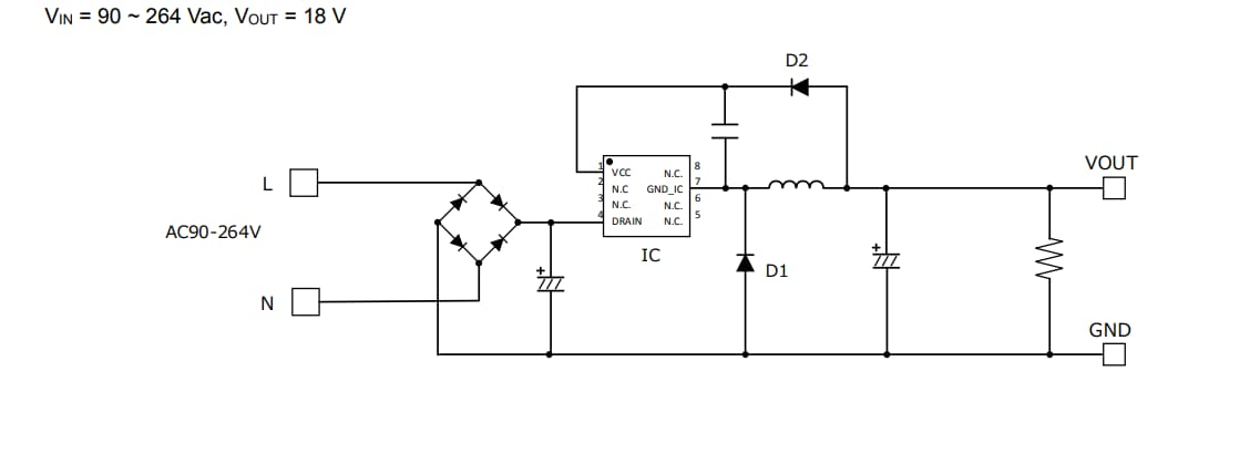
ROHM Semiconductor BM2P189TF Reference Board features an output voltage of 18V from the input of 90VAC to 264VAC. The output current supplies up to 0.167A. The BM2P189TFEVK001 Reference Board utilizes the BM2P189TF PWM method DC/DC converter IC with built-in 650V MOSFET, allowing the converter to contribute to low power consumption. ROHM BM2P189TF PWM method DC/DC converter IC has a built-in current detection resistor and a compact power supply design. The BM2P189TFEVK001 Reference Board is ideal for LED lights, A/C units, and cleaner applications.

Features

  • 90VAC to 264VAC input voltage range
  • 47Hz to 63Hz input frequency range
  • 82.5% efficiency

Applications

  • LED lights
  • Air conditioners
  • Cleaners

Connection Circuit

Location Circuit - ROHM Semiconductor BM2P189TF Reference Board

Application Circuit

Application Circuit Diagram - ROHM Semiconductor BM2P189TF Reference Board
Veröffentlichungsdatum: 2019-05-28 | Aktualisiert: 2024-01-24