ROHM Semiconductor BM6021x High-Side- und Low-Side-Treiber
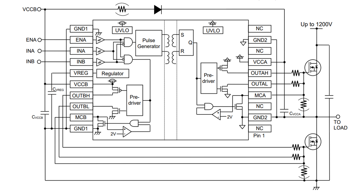
ROHM Semiconductor BM6021x High- und Low-Side-Treiber werden mit einem Bootstrap-Betrieb bis zu 1.200 V betrieben, der einen n-Kanal-Leistungs-MOSFET und IGBTs ansteuern kann. Die BM6021x High- und Low-Side-Treiber verfügen über eine Miller-Klemme und eine integrierte Unterspannungssperre (UVLO). Die BM6021x Hochspannungs-High-Side- und Low-Side-Treiber von ROHM Semi sind für MOSFET-Gate-Treiber- und IGBT-Gate-Treiber-Applikationen ausgelegt.Merkmale
- AEC-Q100-qualifiziert
- Potentialfreie High-Side-Versorgungsspannung: 1.200 V
- Aktive Miller-Klemmung
- Unterspannungssperrfunktion
- Kompatibel mit Eingangslogik mit 3,3 V und 5,0 V
Applikationen
- MOSFET-Gate-Treiber
- IGBT-Gate-Treiber
Typische Applikations-Schaltung
Videos
Weitere Ressourcen
Veröffentlichungsdatum: 2020-11-02
| Aktualisiert: 2024-10-22
