ROHM Semiconductor BU30SA5WGWZ CMOS-Low-Dropout-Regler
Der CMOS-Low-Dropout-Regler BU30SA5WGWZ von ROHM Semiconductor ist ein einkanaliger 500-mA-LDO mit einer hohen Ausgangsspannungsgenauigkeit von ±1,0 % und einer hohen Welligkeitsunterdrückung von 70 dB. Der BU30SA5WGWZ bietet trotz seiner geringen Stromaufnahme von 33µA ein ausgezeichnetes Rausch- und Lastverhalten. Weitere Merkmale sind ein eingebauter Überstromschutz (OCP) und eine eingebaute thermische Abschaltung (TSD).Der LDO-Regler BU30SA5WGWZ von ROHM Semiconductor wird in einem winzigen UCSP30L1-4-Gehäuse angeboten, das sich ideal für platzbeschränkte Applikationen eignet.
Merkmale
- Hohe Ausgangsspannungsgenauigkeit von ±1,0 %
- Hohe Welligkeitsunterdrückung von 70 dB bei 1 kHz (typisch)
- Kompatibel mit kleinen Keramikkondensatoren (Cin = Cout = 0,47 µF)
- Geringer Stromverbrauch von 33 µA
- Eingangsspannung Bereich: 1,8 V bis 5,0 V
- EIN/AUS-Steuerung der Ausgangsspannung
- Eingebaute Überstromschutzschaltung (OCP)
- Integrierte thermische Abschaltung (TSD)
- Betriebstemperaturbereich: -40 ℃ bis +105 ℃
- UCSP30L1-4-Gehäuse von 0,8 mm x 0,8 mm x 0,33 mm
Applikationen
- Tragbare Geräte
- Kameramodule
- Elektronische Bauteile, die Mikrocontroller oder Logikschaltungen verwenden
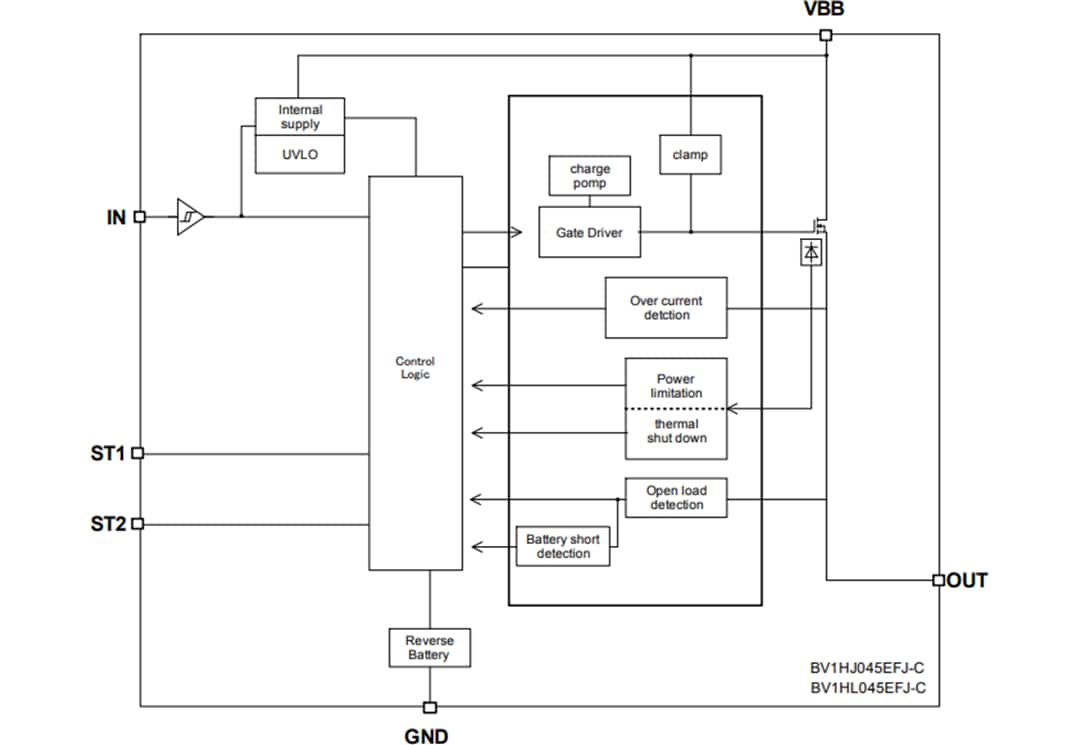
Blockdiagramm
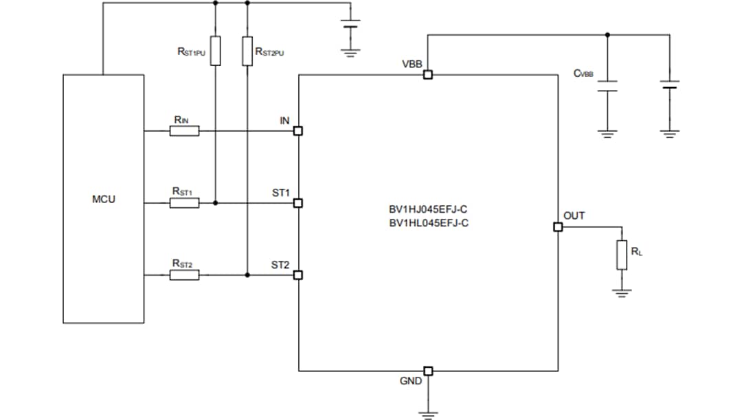
Typische Applikations-Schaltung
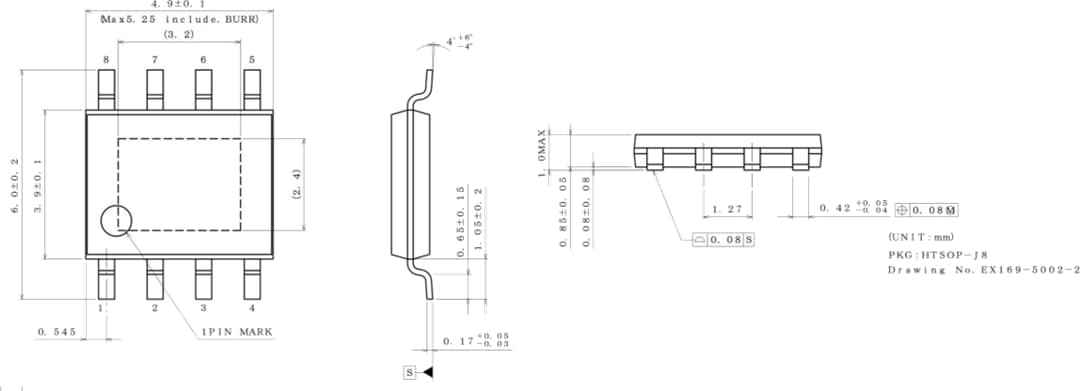
Gehäuseabmessungen
Veröffentlichungsdatum: 2021-03-17
| Aktualisiert: 2022-03-11
