ROHM Semiconductor Stroboskop-Ladesteuerungs-ICs der Power-LSI-Baureihe
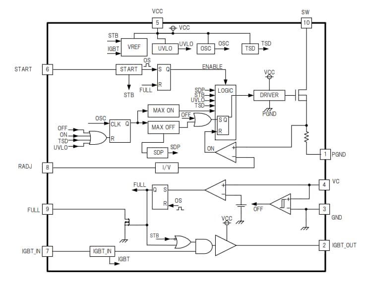
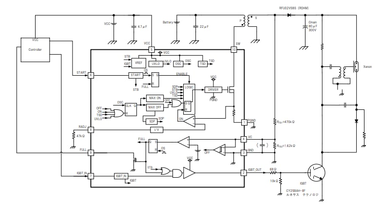
Die Stroboskop-Ladesteuerungs-ICs der Power-LSI-Baureihe von ROHM Semiconductor sind selbstoszillierende Schaltregler, die einen Transformator implementieren. Die LSI-Baureihe verfügt über einen integrierten IGBT-Treiber und verschiedene Schutzschaltungen (TSD, UVLO, SDP). Die Stroboskop-Ladesteuerungs-ICs der Power-LSI-Baureihe bieten hocheffiziente Applikationen zum Laden von Kondensatoren in Sets mit mehreren Stroboskopen.Merkmale
- Integrierter 48-V-DMOS mit niedriger Spannung
- Einstellbarer primärseitiger Spitzenstrom des Transformators über RADJ-Pin
- Umschaltung der Ladesteuerung mit dem START-Pin
- Enthält eine hochpräzise Schaltung zur Erkennung der vollen Ladespannung und einen Ausgangs-Pin
- Verschiedene integrierte Schutzschaltungen (TSD, UVLO, SDP)
- Eingebauter IGBT-Treiber
- 3,0 mm × 2,0 mm × 0,6 mm VSON010X3020
Applikationen
- Digitale Fotokameras
- Handy
Technische Daten
- 48-V- SW-Pin-Eingangsbereich
- 0,5 A±20 % SW-Pin-Spitzenstrom
- 1,0 V±1,1 % Erkennung der vollen DC-Ladespannung
- 1,0 V-1,1 % bis 1,35 % Erkennung der vollen Ladespannung mit AC 200 nsec
- 1,0 V-1,1 % bis 1,6 % Erkennung der vollen Ladespannung mit AC 100 nsec
- Vth(START,IGBT_AN) 0,6 V bis 1,5 V
Applikations-Schaltung
Blockdiagramm
Veröffentlichungsdatum: 2022-04-12
| Aktualisiert: 2022-04-25
