ROHM Semiconductor RB-D62Q1557GA64 Referenzboard

Das ROHM Semiconductor RB-D62Q1557GA64 Referenzboard ist eine vielseitige Entwicklungsplattform mit dem LAPIS ML62Q1557 CMOS-16-Bit-RISC-Mikrocontroller, der für eine große Auswahl von Embedded-Applikationen optimiert ist. Mit einem kompakten Design und einem robusten Funktionssatz eignet sich das Board hervorragend für den Einsatz in Haushaltsgeräten, Industrieautomatisierung, IoT-Geräten und Unterhaltungselektronik. Der ML62Q1557 MCU bietet einen geringen Stromverbrauch, einen verbesserten Verarbeitungswirkungsgrad und Sicherheitsfunktionen, die mit den IEC60730-Vorschriften konform sind, wodurch er sich besonders für sicherheitskritische und zuverlässige Systeme eignet.

Das RB-D62Q1557GA64 Board von ROHM Semiconductor unterstützt fortschrittliche Development Tools, wie z. B. die LEXIDE-U16 integrierte Entwicklungsumgebung und den EASE1000 V2 On-Chip-Emulator, wodurch ein nahtloses Debugging und Programmieren ermöglicht wird. Die flexiblen Peripherieoptionen des Boards, einschließlich Timer, Kommunikationsschnittstellen und Analog-Digital-Wandler (ADCs) machen es zu einer ausgezeichneten Wahl für das Prototyping und die Beschleunigung der Entwicklung von innovativen Embedded-Lösungen.

Merkmale

  • Wird mit dem LAPIS ML62Q1557 CMOS-16-Bit-RISC-MCU im 64-Pin-QFP geliefert
  • Montiert mit dem verbundenen Steckverbinder zum EASE1000
  • Durchsteckmontage für den Anschluss der Pins von LSI an externe Peripherie-Boards
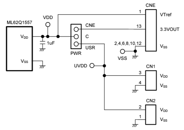
  • Wählbare Stromversorgung, die vom On-Chip-Emulator EASE1000 oder CN1_3pin/CN2_2pin versorgt wird
  • Montierte LED (P20, P21, P22)
  • Montierter 32.768KHz-Quarz
  • Geringer Stromverbrauch
  • Interner Flash-Speicher und RAM
  • Flexible I/O- und Kommunikationsschnittstellen
  • Echtzeitverarbeitung
  • Betriebsversorgungsbereich: 1,6 V bis 5,5 V
  • Kompakter Formfaktor, Abmessungen: 56 mm x 94 mm x 15 mm (B x T x H)

Applikationen

  • Haushaltsgeräte
  • Industrie-Ausstattung
  • Unterhaltungselektronik
  • Internet of Things(IoT)-Geräte

Übersicht

Schaltungsanordnung - ROHM Semiconductor RB-D62Q1557GA64 Referenzboard

Leistungsschaltung

Schaltungsanordnung - ROHM Semiconductor RB-D62Q1557GA64 Referenzboard

EASE1000 Schnittstelle

Schaltungsanordnung - ROHM Semiconductor RB-D62Q1557GA64 Referenzboard

PCB-Layout

Schaltungsanordnung - ROHM Semiconductor RB-D62Q1557GA64 Referenzboard
Veröffentlichungsdatum: 2024-12-27 | Aktualisiert: 2025-01-29