ROHM Semiconductor RB-D62Q1702TB48 Referenzboard

Das Referenzboard RB-D62Q1702TB48 von ROHM Semiconductor ist eine kompakte Entwicklungsplattform mit dem LAPIS CMOS 16-bit-RISC-Mikrocontroller ML62Q1702. Dieses Board wurde entwickelt, um die Evaluierung und Implementierung von Embedded-Systemen zu erleichtern, die einen geringen Stromverbrauch und hohe Leistung erfordern. Der MCU ML62Q1702 ist hervorragend für batteriebetriebene Geräte, industrielle Automatisierung und IoT-Anwendungen geeignet und bietet Funktionen wie Analog-Digital-Wandler, Timer und robuste Verarbeitungsfunktionen.

Das Board RB-D62Q1702TB48 von ROHM Semiconductor unterstützt Entwicklungswerkzeuge wie die integrierte Entwicklungsumgebung LEXIDE-U16, mit der ein effizientes Debugging und Programmieren ermöglicht sind. Mit dem Schwerpunkt Energieeffizienz und vielseitigen Funktionen ist das RB-D62Q1702TB48 eine wertvolle Ressource für Entwickler, die an innovativen und zuverlässigen Embedded-Lösungen arbeiten.

Merkmale

  • LAPIS CMOS 16-bit-RISC-MCU ML62Q1702 mit 48 Pins und TQFP-Gehäuse im Lieferumfang inbegriffen
  • Montiert mit dem verknüpften Anschluss an EASE1000
  • Durchgangsbohrungen für den Anschluss der LSI-Pins an externe Peripheriekarten
  • Die einstellbare Stromversorgung wird über den On-Chip-Emulator EASE1000 oder CN1_3-polig/CN2_2-polig versorgt.
  • Montierte LED (P20, P21, P22)
  • Eingebauter 32,768 kHz Quarz
  • Niedriger Stromverbrauch
  • Interner Flash-Speicher und RAM
  • Flexible E/A- und Kommunikationsschnittstellen
  • Echtzeitverarbeitung
  • Betriebsspannungsbereich von 1,6 V bis 5,5 V
  • Kompakter Formfaktor, Größe: 56 mm x 94 mm x 15 mm (BxTxH)

Applikationen

  • Kompakte, batteriebetriebene Geräte
  • Elektronische Regaletiketten
  • Internet der Dinge (IoT)
  • Thermostate
  • Industrie-Ausstattung
  • Industrieautomatisierung

Übersicht

Schaltungsanordnung - ROHM Semiconductor RB-D62Q1702TB48 Referenzboard

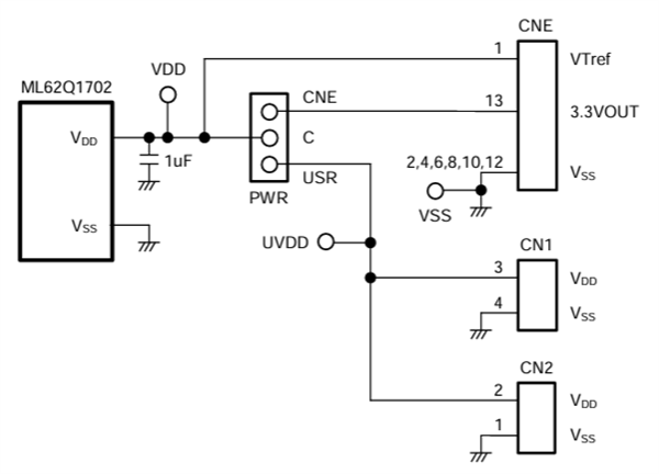
Stromkreis

Schaltungsanordnung - ROHM Semiconductor RB-D62Q1702TB48 Referenzboard

EASE1000-Schnittstelle

Schaltungsanordnung - ROHM Semiconductor RB-D62Q1702TB48 Referenzboard

PCB-Layout

ROHM Semiconductor RB-D62Q1702TB48 Referenzboard
Veröffentlichungsdatum: 2024-12-27 | Aktualisiert: 2025-01-29