ROHM Semiconductor RB-D62Q1704TB48 Referenzboard
Das ROHM Semiconductor RB-D62Q1704TB48 Referenzboard, das vom LAPIS ML62Q1704 CMOS-16-Bit-RISC-MCU angesteuert wird, ist eine robuste und vielseitige Plattform, die für eine große Auswahl von Embedded-Applikationen ausgelegt ist. Mit einer stromsparenden 16-Bit-RISC-Architektur zeichnet sich dieses Referenzboard durch eine hervorragende Energieeffizienz aus, wodurch es sich hervorragend für batteriebetriebene und kompakte Bauteile eignet. Der ML62Q1704 MCU enthält eine wesentliche Peripherie, wie z. B. ADC, UART-, SPI- und I2C-Schnittstellen, um eine nahtlose Konnektivität und präzise Steuerung zu ermöglichen.Das RB-D62Q1704TB48 Board von ROHM Semiconductor eignet sich für Applikationen in Haushaltsgeräten, Industrieautomatisierung, IoT-Geräten, Unterhaltungselektronik und Automotive-Systemen. Das Board bietet Entwicklern eine zuverlässige Grundlage für das Prototyping und die Entwicklung von effizienten Embedded Lösungen. Der kleine Formfaktor und die umfassende Tool-Unterstützung machen ihn zu einer ausgezeichneten Wahl für die Erstellung von leistungsstarken, kostengünstigen Embedded-Systemen.
Merkmale
- Wird mit dem LAPIS ML62Q1704 CMOS 16-Bit-RISC-MCU im 48-Pin-TQFP geliefert
- Montiert mit dem verbundenen Steckverbinder zum EASE1000
- Durchsteckmontage für den Anschluss der Pins von LSI an externe Peripherie-Boards
- Wählbare Stromversorgung, die vom On-Chip-Emulator EASE1000 oder CN1_3pin/CN2_2pin versorgt wird
- Montierte LED (P20, P21, P22)
- Montierter 32.768KHz-Quarz
- Geringer Stromverbrauch
- Interner Flash-Speicher und RAM
- Flexible I/O- und Kommunikationsschnittstellen
- Echtzeitverarbeitung
- Betriebsversorgungsbereich: 1,6 V bis 5,5 V
- Kompakter Formfaktor, Abmessungen: 56 mm x 94 mm x 15 mm (B x T x H)
Applikationen
- Haushaltsgeräte
- Industrieautomatisierung
- Internet of Things (IoT) und Smart-Geräte
- Unterhaltungselektronik
- Fahrzeugelektronik
- Medizinische Geräte
- Embedded-Systeme
Übersicht
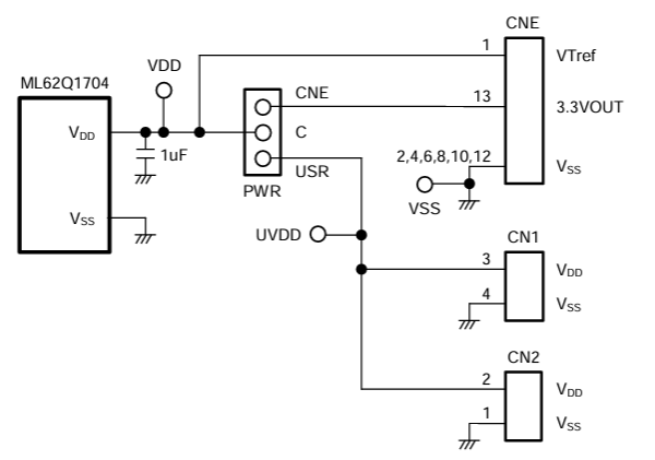
Leistungsschaltung
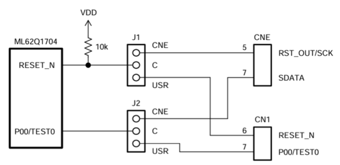
EASE1000 Schnittstelle
PCB-Layout
Veröffentlichungsdatum: 2024-12-27
| Aktualisiert: 2025-01-29
