ROHM Semiconductor RB-D62Q1727GA64 Referenzboard

Das Referenzboard RB-D62Q1727GA64 von ROHM Semiconductor ist eine äußerst vielseitige Plattform für den LAPIS CMOS 16-bit Reduced Instruction Set Computer (RISC) MCU ML62Q1727, die für die Entwicklung fortschrittlicher Embeddet-Systeme ausgelegt ist. Dieses Referenzboard basiert auf dem energieeffizienten MCU ML62Q1727 und bietet mit seiner 16-Bit-RISC-Architektur eine robuste Leistung sowie eine breite Palette an Peripheriegeräten, darunter ADC-, UART-, SPI- und I2C -Schnittstellen.

Das Board eignet sich hervorragend für Anwendungen in der Industrieautomation, intelligenten Gebäudesystemen, IoT/verbundenen Geräten, Automobilsubsystemen, Unterhaltungselektronik und tragbaren medizinischen Geräten. Mit niedrigem Stromverbrauch und einem umfassenden Funktionsumfang bietet das Referenzboard RB-D62Q1727GA64 von ROHM Semiconductor Entwicklern eine zuverlässige, kostengünstige Lösung für das Prototyping und die Implementierung leistungsstarker, kompakter und energieeffizienter Embedded-Systeme.

Merkmale

  • LAPIS CMOS 16-bit-RISC-MCUs ML62Q1727 mit 64 Pins und QFP-Gehäuse im Lieferumfang inbegriffen
  • Montiert mit dem verknüpften Anschluss an EASE1000
  • Durchgangsbohrungen für den Anschluss der LSI-Pins an externe Peripheriekarten
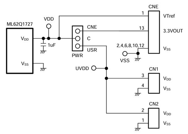
  • Die einstellbare Stromversorgung wird über den On-Chip-Emulator EASE1000 oder CN1_3-polig/CN2_2-polig versorgt.
  • Montierte LEDs (P20, P21, P22)
  • Eingebauter 32,768 kHz Quarz
  • Niedriger Stromverbrauch
  • Interner Flash-Speicher und RAM
  • Flexible E/A- und Kommunikationsschnittstellen
  • Echtzeitverarbeitung
  • Betriebsspannungsbereich von 1,6 V bis 5,5 V
  • Kompakter Formfaktor, Größe: 56 mm x 94 mm x 15 mm (BxTxH)

Applikationen

  • Industrieautomatisierung
  • Intelligente Gebäudesysteme
  • Fahrzeuganwendungen
  • Internet der Dinge (IoT) und verbundene Geräte
  • Unterhaltungselektronik
  • Gesundheitswesen und tragbare medizinische Geräte
  • Embedded-Systeme

Übersicht

Schaltungsanordnung - ROHM Semiconductor RB-D62Q1727GA64 Referenzboard

Stromkreis

Schaltungsanordnung - ROHM Semiconductor RB-D62Q1727GA64 Referenzboard

EASE1000-Schnittstelle

Schaltungsanordnung - ROHM Semiconductor RB-D62Q1727GA64 Referenzboard

PCB-Layout

Technische Zeichnung - ROHM Semiconductor RB-D62Q1727GA64 Referenzboard
Veröffentlichungsdatum: 2024-12-27 | Aktualisiert: 2025-01-06