ROHM Semiconductor BD9G500EFJ-LA DC/DC-Abwärtswandler
Der DC/DC-Abwärtswandler der Baureihe BD9G500EFJ-LA von ROHM Semiconductor bietet einen integrierten High-Side-Leistungs-MOSFET mit niedrigem Einschaltwiderstand. Der Wandler der Baureihe BD9G500EFJ-LA kann einen Strom mit bis zu 5 A liefern und verfügt über eine einstellbare Betriebsfrequenz von 100 kHz bis 650 kHz.Der BD9G500EFJ-LA DC/DC-Abwärtswandler von ROHM implementiert eine Strommodus-Architektur, die ein schnelles Einschwingverhalten und eine einfache Phasenkompensations-Einrichtung ermöglicht.
Merkmale
- Produkt mit langjährigem Support für industrielle Anwendungen
- Großer Eingangsspannungsbereich
- Integrierter High-Side-MOSFET
- Strommodussteuerung
- Einstellbare Frequenz
- Softstart-Funktion
- Überstromschutz (OCP)
- Unterspannungssperre (UVLO)
- Übertemperaturschutz (TSD)
- Überspannungsschutz (OVP)
- 4,9 mm x 6,0 mm x 1,0 mm B (typ.) x T (typ.) x H (max.) HTSOP-J8-Gehäuse
Applikationen
- Industrie-Ausstattung
- Stromversorgung für das Industriebauteil von FA
- Kommunikations-Leistungssysteme
Technische Daten
- Eingangsspannungsbereich: 7 V bis 76 V
- Absolute maximale Eingangsleistung: 80 V
- 85 V (1-ms-Impuls, 50 % Last oder weniger)
- Referenzspannungsgenauigkeit: 1,0 V ± 1,0 %
- Ausgangsstrom von 5 A (max.)
- High-side-MOSFET-Einschaltwiderstand (typ.): 100 mΩ
- Abschaltstrom (typ.): 0 μA
- Betriebstemperaturbereich: -40 °C bis +125 °C
Videos
Übersicht
DC-Produktangebot und Applikationen
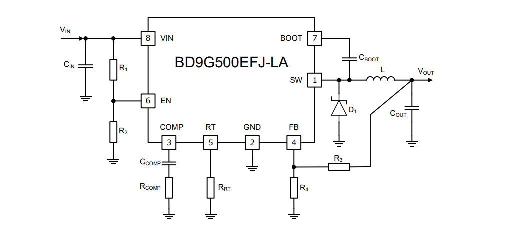
Typische Applikation
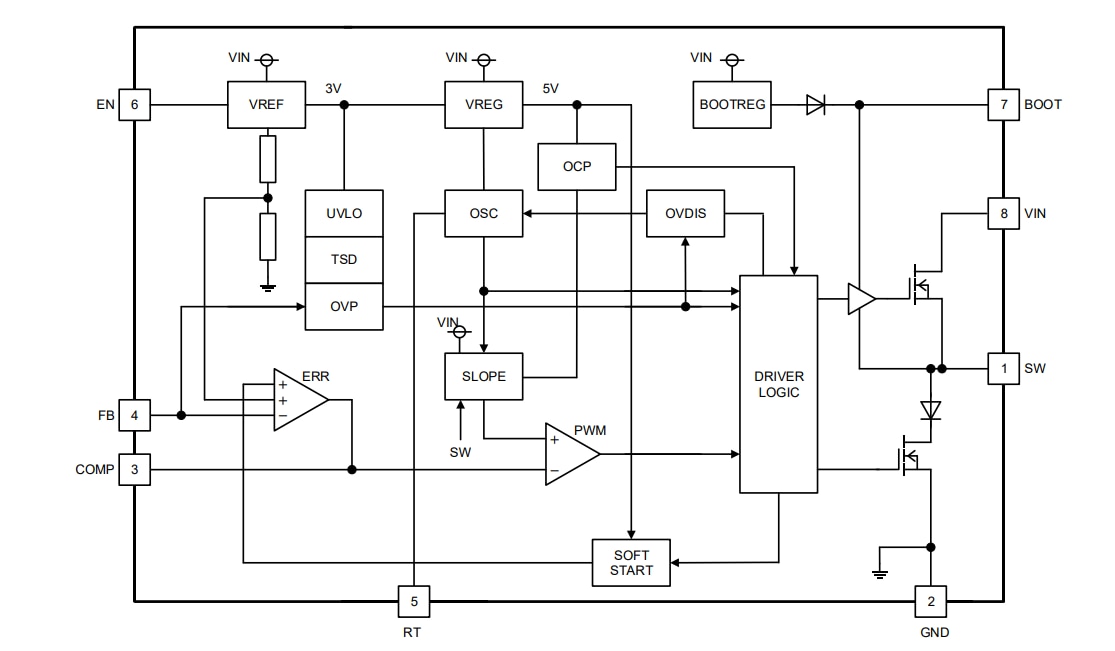
Blockdiagramm
Veröffentlichungsdatum: 2020-09-15
| Aktualisiert: 2024-10-22
