Texas Instruments TLC3555-Q1 Hochgeschwindigkeits-CMOS-Timer
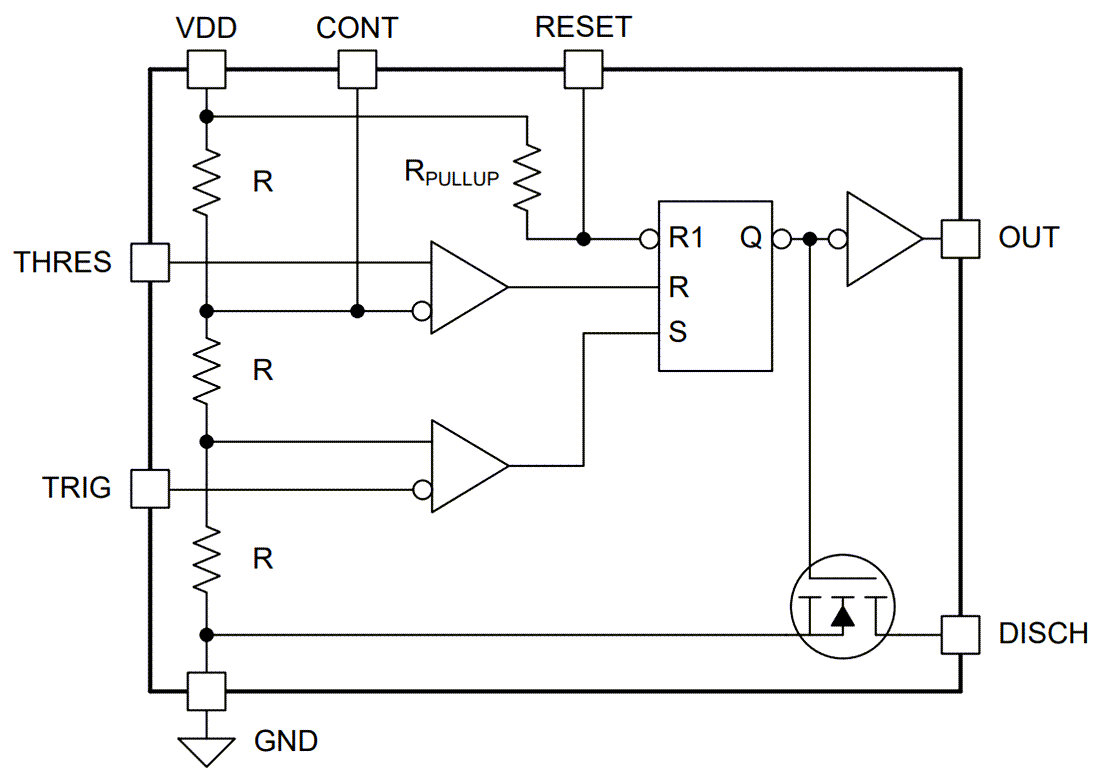
Texas Instruments TLC3555-Q1 High-Speed CMOS Timer ist ein monolithischer Timing-Schaltkreis, der in einem CMOS-Prozess von TI hergestellt wurde. Der Timer ist vollständig kompatibel mit CMOS-, TTL- und MOS-Logik und arbeitet mit Frequenzen bis 3 MHz und sogar darüber hinaus. Der TLC3555-Q1 verbessert den bestehenden TLC555-Q1 sowohl aus Leistungs- als auch aus Funktionssituation mit engeren Spezifikationstoleranzen und zusätzlichen Funktionen, wie z. B. thermische Abschaltung und Power-on-Reset. Die Trigger-, Schwellenwert- und Reset-Logikschaltung des TLC3555-Q1 folgen der gleichen Truth-Tabelle wie der TLC555-Q1. Setzen Sie den Reset-Pin (Reset) für den normalen Betrieb auf high oder setzen Sie den Reset-Pin auf low, um das Flip-Flop zurückzusetzen und den Ausgang auf low zu setzen. Der TLC3555-Q1 verfügt über einen internen Pull-up-Widerstand vom Reset bis VDD, der die passive Anzahl reduzieren und Boardfläche sparen kann.Aufgrund der geringen Laufzeitverzögerung und schnellen Anstiegs- und Abfallzeiten unterstützt der TLC3555-Q1 von Texas Instruments einen stabilen Betrieb mit höherer Frequenz als frühere Timer, wie z. B. NE555 und TLC555-Q1. Bei einer Versorgungsspannung von 15 V erreicht der TLC3555-Q1 eine saubere Rechteckwelle bei 3,1 MHz in TIs konventioneller astabiler Testschaltung. Bei Verwendung als Oszillator, bei dem Ausgang und Eingänge zusammengeschaltet sind, erreicht die TLC3555-Q1 eine Schwingungsfrequenz von 7,2 MHz. Die Parasiten im Schaltkreis dominieren die Reaktion bei hohen Frequenzen. Zusätzlich zum D-Gehäuse, das Pin-zu-Pin-kompatibel mit dem TLC555-Q1ist, wird der TLC3555-Q1 in einem DDF-Gehäuse angeboten, das kompakte Implementierungen mit reduzierten Parasiten ermöglicht.
Merkmale
- AEC-Q100 qualifiziert für Automobilanwendungen
- Temperaturklasse 1 (-40 °C bis +125 °C, TA)
- Fähig für die funktionale Sicherheit
- Dokumentation zur Unterstützung des Designs von funktionalen Sicherheitssystemen ist verfügbar
- Sehr niedriger Stromverbrauch
- 1 mW (typisch) bei VDD = 5 V
- Astabiler Betrieb bis zu 3 MHz
- CMOS-Ausgang, der von Schiene zu Schiene schwingen kann
- Hohe Ausgangsstromkapazität
- Spüle 200 mA
- Quelle 50 mA
- Ausgang vollständig kompatibel mit CMOS-, TTL- und MOS-Logik
- Integrierter RESET-Pull-up gegen VDD
- Zurücksetzen beim Einschalten auf bekannten Zustand
- Integrierter Übertemperaturschutz
- Einzelversorgungsbetrieb 1,5 V bis 18 V
Applikationen
- Kfz-Beleuchtung
- Kombiinstrument des Fahrzeugs
- Telematik
- Erzeugung von Impulsen
- Sequentielles Timing
- Erzeugung von Zeitverzögerungen
- Pulsbreitenmodulation
- Modulation der Impulsposition
- MOSFET-Gate-Ansteuerung
Vereinfachtes Schaltbild
