STMicroelectronics ST1VAFE6AX Biosensor mit vAFE-Kanal
STMicroelectronics ST1VAFE6AX Biosensor mit vertikal analogem Front-End (vAFE) Kanal ist für Biopotential- Signalerfassung und Bewegungsverfolgung konzipiert. Dieser Sensor beinhaltet Funktionen und Datenverarbeitung für die Bewegungsverarbeitung wie Sensor Fusion Low Power (SFLP) und Adaptive Self-Configuration (ASC) mit KI-Filtern. Der ST1VAFE6AX Biosensor verfügt über eine intelligente FIFO bis 4,5 KB und eine serielle SPI/I2C- und MIPI I3C® v1.1-Schnittstelle mit Hauptprozessordaten-Synchronisierung. Dieser Sensor arbeitet in einem analogen Versorgungsspannungsbereich von 1,71 V bis 3,6 V und einem Temperaturbereich von -40 °C bis +85 °C.Der ST1VAFE6AX Biosensor ist ECOPACK- und RoHs-konform. Dieser Sensor ist in einem kompakten Footprint von 2,5 mm x 3 mm x 0,71 mm verfügbar. Dieser Biosensor wird in den Bereichen Gesundheitswesen, Wearables, tragbare Geräte, Aktivitätsverfolgung und Wohlbefinden verwendet.
Merkmale
- Zwei Kanäle für biopotenzielle Signalerfassung und Bewegungsverfolgung
- Biopotenzieller Signalerfassungskanal mit Analog-Hub:
- Einendiger oder Differential-Eingangsverstärkerkanal (vAFE)
- Digitaler Sperrfilter zur Reduzierung von Stromleitungsrauschen (50 Hz/60 Hz)
- ODR fest bei 240 Hz
- Biopotential- und Bewegungssignale vollständig synchronisiert für eine kontextbezogene Analyse
- Serielle SPI/I2C- und MIPI I3C® v1.1-Schnittstelle mit Hauptprozessordaten-Synchronisierung
- Programmierbarer endlicher Automat zur Verarbeitung von Beschleunigungsmesser-, Gyroskop- und vAFE-Daten mit hoher Datenrate bei 960 Hz.
- Machine Learning Core mit exportierbaren Funktionen und Filtern für KI-Applikationen
- Smart-FIFO bis zu 4,5 KB
- ±2 g/±4 g/±8 g/±16 g Gesamtmessbereich
- ±125 dps/±250 dps/±500 dps/±1.000 dps/±2.000 dps/±4.000 dps Vollausschlag
- Embedded adaptive Selbstkonfiguration (ASC)
- Integrierter Analog-Hub für ADC und Verarbeitung analoger Eingangsdaten
- Eingebetteter Sensor-Fusionsalgorithmus mit geringem Stromverbrauch
- Integrierter Temperatursensor
- 1,71 V bis 3,6 V analoger Versorgungsspannungsbereich
- Unabhängige IO-Versorgung (erweiterter Bereich: 1,08 V bis 3,6 V)
- Kompakter Footprint: 2,5 mmm x 3 mmm x 0,71 mmm
- ECOPACK und RoHS-konform
Applikationen
- Wearables und tragbare Geräte
- Aktivitätsverfolgung und Wohlbefinden
- Herzfrequenz, Pulsüberwachung und Elektrokardiogramm (EKG) für das digitale Gesundheitswesen
Development Tools
Das STEVAL-MKI242A Adapter-Board ist dafür ausgelegt, die Evaluierung des ST1VAFE6AX Biosensors zu vereinfachen. Das Board bietet ein effektives Lösung für ein schnelles System-Prototyping und die Bauelement-Evaluierung direkt innerhalb der Applikation des Benutzers. Das STEVAL-MKI242A kann in eine DIL24-Standardsteckdose eingesteckt werden.
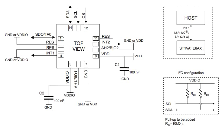
Elektrische Verbindungen
Videos
Veröffentlichungsdatum: 2024-04-29
| Aktualisiert: 2026-02-20
