Texas Instruments ADS127L18 24-Bit ADCs
Die 24-Bit-Analog-Digital-Wandler (ADCs) ADS127L18 von Texas Instruments sind delta-sigma-Bauteile (ΔΣ), die auf dem Single-Change ADS127L11 basieren. Diese Bauteile bieten eine Abtastung von acht Kanälen mit Datenraten von bis zu 512 kSPS (Breitband-Filtermodus) und 1365 kSPS (Filtermodus mit niedriger Latenz). Die ADCs der Baureihe ADS127L18 werden in einem analogen Versorgungsspannungsbereich von 2,85 V bis 5,5 V betrieben. Diese Bauteile bieten eine ausgezeichnete Kombination von AC-Leistung und DC-Präzision mit geringem Stromverbrauch. Die ADCs ADS127L18 werden in identischen 7 mm x 7 mm VQFN-Gehäusen angeboten, die eine Drop-in-Erweiterbarkeit ermöglichen. Diese 24-bit-Bauteile werden über einen Temperaturbereich von -40 °C bis 125 °C betrieben. Die ADCs ADS127L18 eignen sich hervorragend für Prüf- und Messapplikationen, Fabrikautomatisierung und -steuerung, Luft- und Raumfahrt und Verteidigung, Medizintechnik und Netzinfrastruktur.Merkmale
- Messungen auf acht Kanälen
- Breitband-Filtermodus mit bis zu 512 kSPS
- Filtermodus mit niedriger Latenz mit bis zu 1365 kSPS
- Leistungsskalierbare Geschwindigkeitsmodi:
- Maximale Geschwindigkeit: 512 kSPS
- 165 mW
- Hohe Geschwindigkeit: 400 kSPS
- 128 mW
- Mittlere Geschwindigkeit: 200kSPS
- 74 mW
- Niedrige Geschwindigkeit: 50 kSPS
- 24 mW
- Maximale Geschwindigkeit: 512 kSPS
- AC-Leistung mit DC-Präzision (Hochgeschwindigkeitsmodus)
- Dynamikbereich mit 200 kSPS 112 dB (typisch)
- THD -118 dB (typisch)
- INL 1 ppm von FSR (typisch)
- Offset-Drift: 10 nV/°C (typisch)
- Gain-Drift 0,5 ppm/°C (typisch)
- Vorladungsgepufferte Signaleingänge
- Programmierbar über Pin-Einstellung oder SPI
- Frame-sync-Anschluss für Ausgangsdaten
- Interner oder externer Taktbetrieb
- Analoger Versorgungsspannungsbereich: 2,85 V bis 5,5 V
Applikationen
- Prüf- und Messverfahren:
- Datenerfassung (DAQ)
- Stoß- und Vibrationsinstrumente
- Akustik und dynamische Dehnungsmessstreifen
- Fabrikautomatisierung und -steuerung
- Zustandsüberwachung
- Luft- und Raumfahrt und Verteidigung:
- Sonar
- Medizintechnik:
- Elektroenzephalogramme (EEG)
- Netzinfrastruktur:
- Leistungsqualitätsanalysatoren
Blockdiagramm
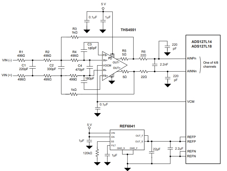
Applikationsdiagramm
Veröffentlichungsdatum: 2025-01-15
| Aktualisiert: 2025-04-10
